EasyManua.ls Logo

Grindmaster PrecisionBrew APB-330V2 - Page 38

Grindmaster PrecisionBrew APB-330V2
44 pages
Print Icon
To Next Page IconTo Next Page
To Next Page IconTo Next Page
To Previous Page IconTo Previous Page
To Previous Page IconTo Previous Page
Loading...
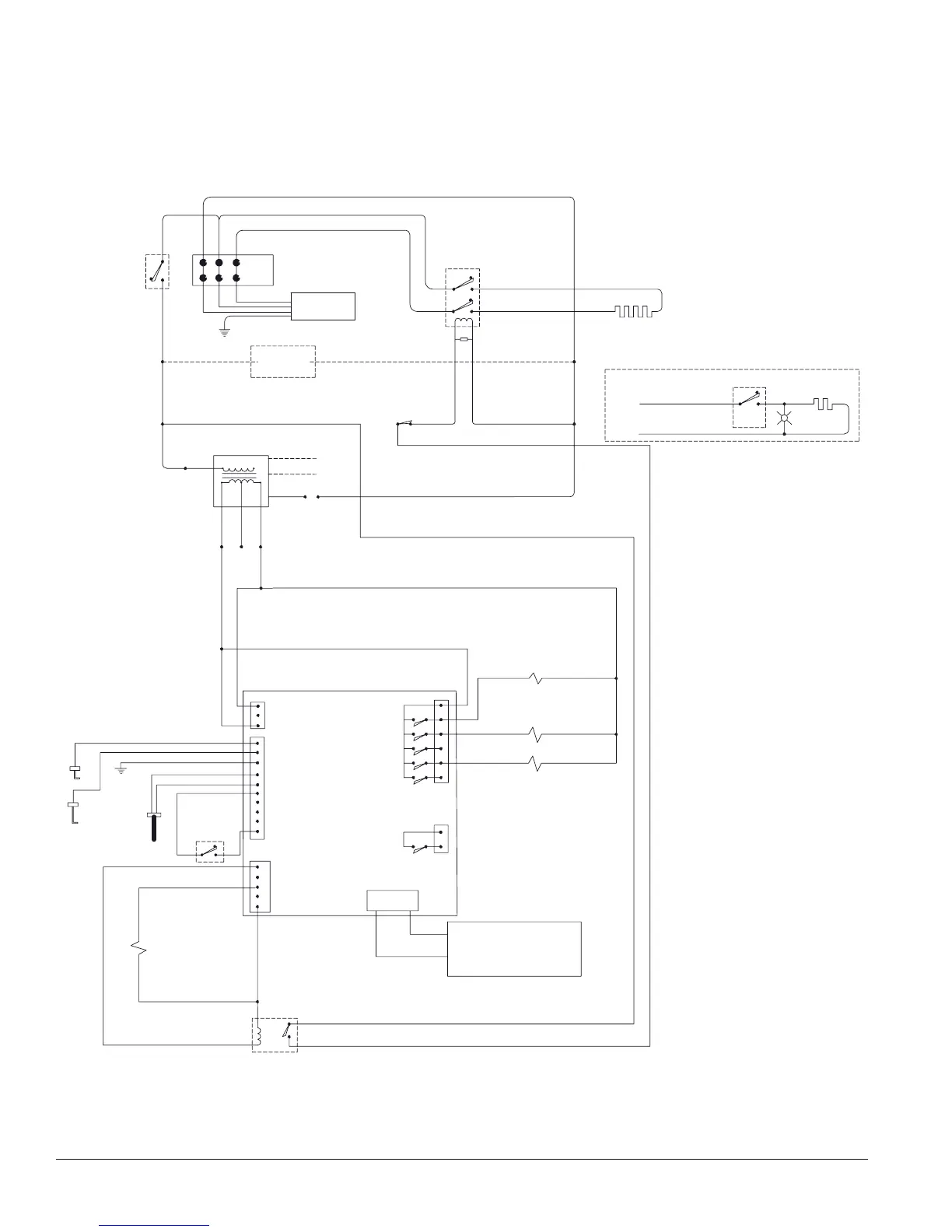
Page 38 Shuttle Brewers & Airpot/Shuttle Brewers
Wiring Diagram - Precision Brew 330 Series
120/208V, 120/240V
Models APB-330V2, APBVSA-330V2, and APBIC-330V2
9$/9(YDF
:$7(5,1/(7
:$7(57$1.
%<3$669$/9(YDF
*5281'
$&21752//(5
6+877/(6:,7&+
7+(50,6725
352%(
+($7(5
:$7(5
352%(6
%/.
32:(5
0$67(5
237,21$/
%/.
1
/
/

75$16)250(5
9$&
<(//2:
%/.
32:(5
6833/<
%51
+,7(03/,0,7
7+(50267$7
%51
W
6((:$50(5
&,5&8,7',$*
:+7
&20
9$&
%/8(
&20
:+7
%51
:+7
7(50,1$/%/2&.
:+7
/
/
%$6./2&.62/
%/8
YGF
%5(:9$/9(YDF
:+7
:$50(5/,*+7
9:505(/(07
3%02'(/6
1
/
:$50(5
%/.
:+7
6:,7&+
%/. %/.
9$

25*
%/8
9
-
-
-
-
4/5#(0!$
7$1.+($7(5
&217$&725
/
/
+($7(55(/$<
:+7
<(//2:
5('
<(//2:
%/.

Related product manuals