Home
Grindmaster
Coffee Maker
PrecisionBrew APB-330V2
Page 40
Grindmaster PrecisionBrew APB-330V2 - Page 40
44 pages
Manual
Save Page as PDF
To Next Page
To Next Page
To Previous Page
To Previous Page
Loading...
Page 40
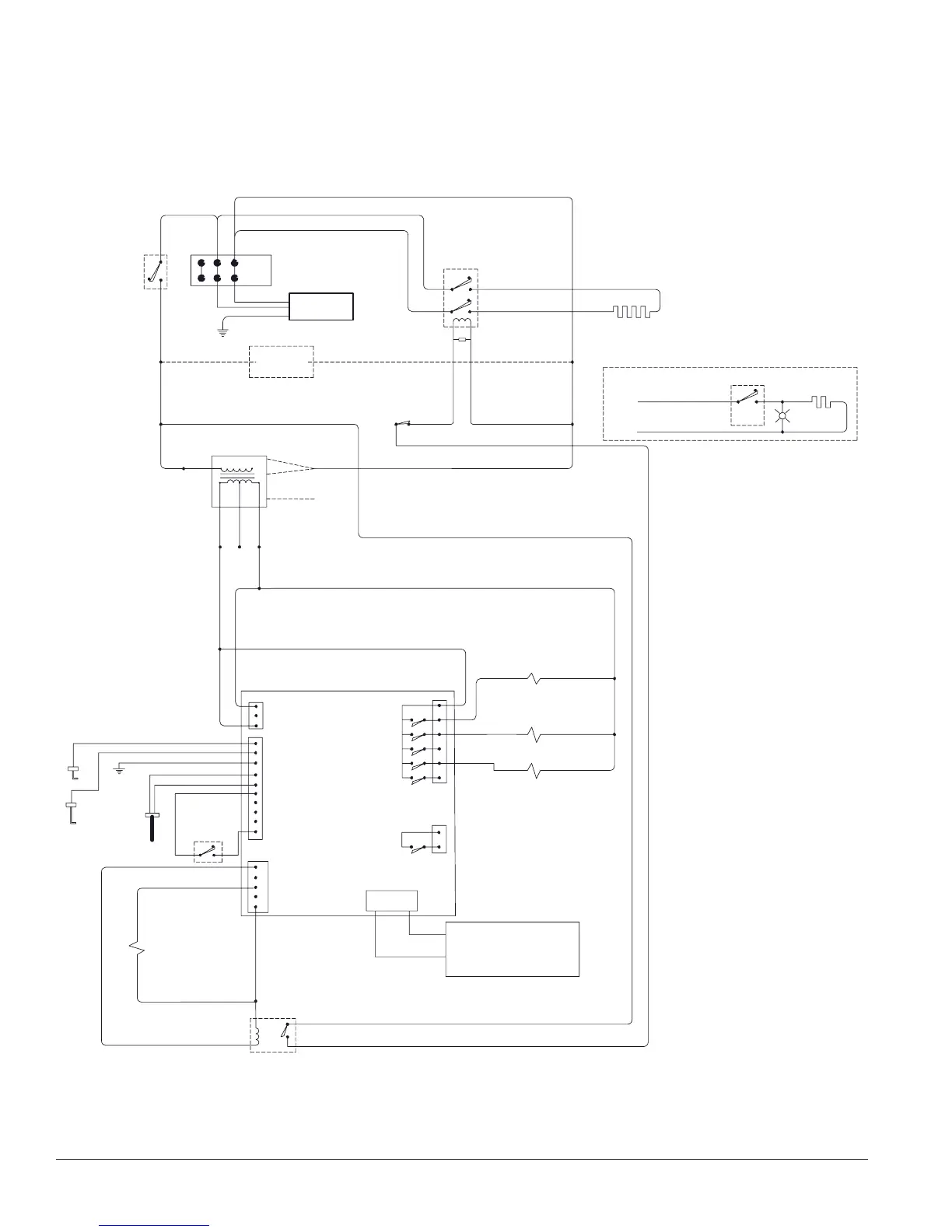
Shuttle Brewers &
Airpot/Shuttle Brewers
Wiring Diagram
230V
, 208V
, or 240V without Neutral
Models APB-330V2, APBVSA-330V2, APBIC-330V2, APB-330V2E230,
APBVSA-330V2E230, APBIC-330V2E230
9$
/
9(
Y
DF
:$
7
(5
,1/
(
7
:$
7
(5
7
$
1.
%
<3
$66
9$
/
9(
Y
DF
*52
81'
$
&2
17
52
//
(5
6+
877/
(
6:
,7
&+
7
+(5
0,
6
7
25
3
52%(
+($
7
(5
:$
7
(5
3
52%(6
%
/.
3
2:(5
0
$6
7
(5
2
37,
2
1
$
/
%
/.
1
/
/
RU
7
5$
1
6
)
25
0
(5
9$&
<
(
//
2:
%
/.
3
2:(5
6
833/<
%5
1
+
,7
(
03/,0,7
7
+(5
0
26
7
$
7
%5
1
W
6((
:$5
0
(5
&
,
5&
8,7',
$*
:+
7
&2
0
9$&
%
/8
(
&2
0
:+
7
9
%5
1
:+
7
7
(5
0,1
$
/
%
/
2&
.
:+
7
/
/
&2
17
$&
7
25
/
/
%$6
./
2&
.
62
/
%
/8
YG
F
%5(:
9$
/
9(
Y
DF
:+
7
:$5
0
(5
/,
*+
7
25
9
:5
0
5
(
/
(
07
3
%
0
2
'
(
/
6
/
/
:$5
0
(5
%
/.
:+
7
6:
,7
&+
%
/.
%
/.
9$
25*
%
/8
&2
11
(&
7
$
33
52
3
5
,
$
7
(
/<)
25
92
/7
$*(
6
833/<
9
-
-
-
-
4/5#(0!$
7
$
1.
+($
7
(5
+($
7
(5
5(
/
$
<
:+
7
<
(
//
2:
5(
'
<
(
//
2:
%
/.
39
41
Table of Contents
Main Page
Table of Contents
1
Warning Labels
3
Installation and Start-Up
6
Operation
6
Adjustments
7
Programming
8
Cleaning
16
Service
17
Troubleshooting
20
Error Messages
20
Filling Problems
20
Heating Problems
22
Brewing Problems
24
Parts List
27
Wiring Diagrams
33
Wiring Diagram
35
Control Board
43
Grindmaster Corporation
44
Related product manuals
Grindmaster P300E
36 pages
Grindmaster P200E
20 pages
Grindmaster Espressimo 1750
28 pages
Grindmaster CS1-110
32 pages
Grindmaster CS2-220
32 pages
Grindmaster AM-344-04
40 pages