EasyManua.ls Logo

Haier 2U50MEFFRA - Instruções de Manutenção; Precauções de Manutenção

Haier 2U50MEFFRA
314 pages
To Next Page IconTo Next Page
To Next Page IconTo Next Page
To Previous Page IconTo Previous Page
To Previous Page IconTo Previous Page
Loading...
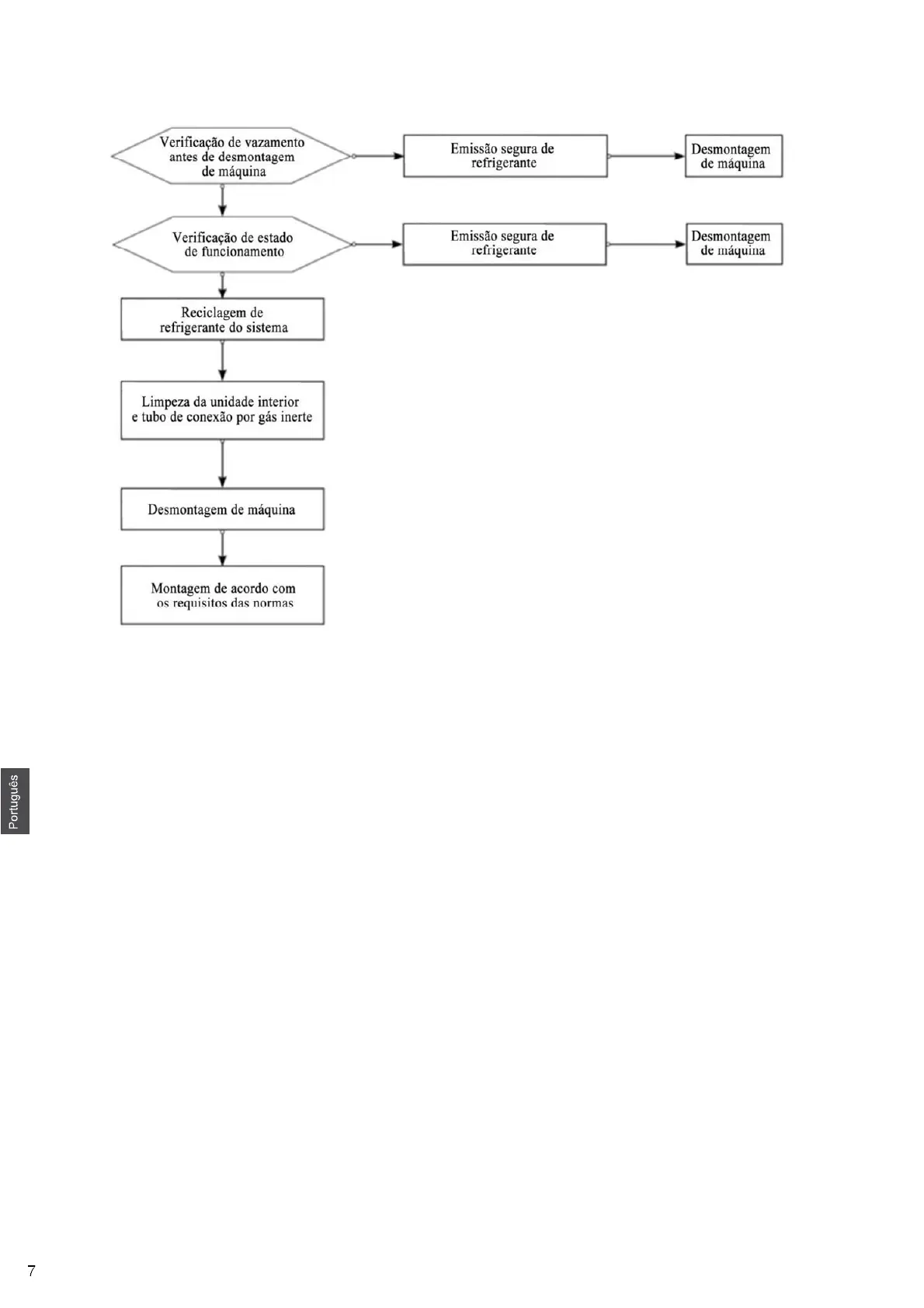
Processo de movimentação de máquina
Observações: Durante o processo de movimentação de máquina, deve cortar e remover o conector de tubo de
gás-líquido do evaporador, ampliar a boca e fazer ligação (o processo de ligação da unidade exterior é mesmo).
Instruções de manutenção
Precauções de manutenção
Precauções
É proibido reparar os defeitos de tubos ou peças do sistema de refrigeração de ar condicionado de
refrigerante R32 por soldadura em local de usuário.
Durante manutenção e reparação, é proibido verificar, reparar, desmontar, montar, dobrar, substituir
condensador, chassi da unidade exterior, trocador de calor em local de usuário.
É proibido substituir compressor ou peças do sistema de refrigeração em local de usuário.
É permitido fazer reparação não relaciona a recipiente de refrigerante, tubulação interna de refrigeração,
peças de refrigeração em local de usuário, tais como limpeza e dragagem do sistema de refrigeração e outras
reparações que não tem necessidade de desmontar peças de refrigeração e soldadura.
Se precisa substituir o tubo de gás-líquido no processo de manutenção, deve cortar e remover o conector de
tubo de gás-líquido do evaporador, ampliar a boca e fazer ligação (o processo de ligação da unidade exterior é
mesmo).
Qualificação de operador de manutenção
1. Todos os operadores ou pessoas de manutenção do circuito de refrigeração devem deter um certificado
válido emitido pelo orgão reconhecido pela indústria, que certifica o operador ou pessoa portador de certificado
tem qualificação de operação de refrigerante em conformidade dos requisitos de especificação da avaliação
reconhecida pela indústria.
2. Todos os operadores ou pessoas de manutenção devem fazer manutenção e reparação de acordo com o
método recomendado do fabricante. Os operadores de outra especialidade só podem fazer auxilar na manutenção e
reparação sob acompanhamento de portador de qualificação de operação de refrigerante inflamável.

Table of Contents

Related product manuals