EasyManua.ls Logo

Haier 3U55S2SR5FA - Page 236

Haier 3U55S2SR5FA
260 pages
Print Icon
To Next Page IconTo Next Page
To Next Page IconTo Next Page
To Previous Page IconTo Previous Page
To Previous Page IconTo Previous Page
Loading...
8
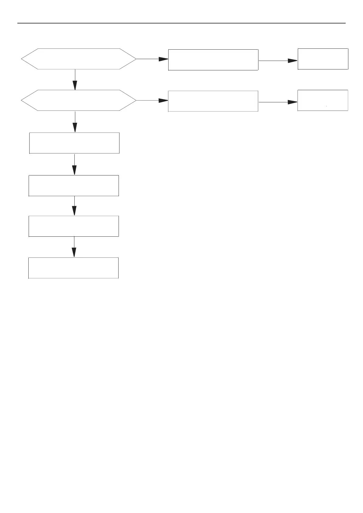
Verplaatsingsprocedures
Neem contact op met de dealer of het aangewezen agentschap
Volg de volgende procedures:
Inspectie van systeemlekkage
voorafgaand aan demontage
Veiligheidsafvoer van koelmiddel
demontage
Inspectie over operationele status
Veiligheidsafvoer van
koelmiddel
demontage
Koelmiddel terugwinning door
het systeem
Reiniging van de binnenunit en
verbindingsleidingen met inert gas
demontage
Installatie zoals vereist in
normen
Opmerking:indienverplaatsingvereistis,moetdeverbindingvanverdampergas/vloeistoeidingenvandebinnenunit
worden afgesneden met een snijmes. Verbinding is alleen toegestaan na opnieuw affakkelen (hetzelfde met de
buitenunit).
Onderhoud instructies
Voorzorgsmaatregelen voor onderhoud
Voorzorgsmaatregelen
Voor alle fouten die het lassen van de koelpijpleidingen of componenten in het koelsysteem van R32-airconditioners
met koelmiddel vereisen, is onderhoud op de locatie van de gebruiker nooit toegestaan.
Voor de fouten die radicale demontage en buigwerking van de warmtewisselaar vereisen, zoals de vervanging van het
chassis van de buitenunit en integrale demontage van de condensor, zijn inspectie en onderhoud op de locatie van de
gebruiker nooit toegestaan.
Voor de fouten waarbij de compressor of onderdelen en componenten van het koelsysteem moeten worden vervangen,
is onderhoud op de locatie van de gebruiker niet toegestaan.
Voor andere fouten, die niet in de koelmiddelcontainer, interne koelpijpleidingen en koelelementen zijn betrokken, is
het onderhoud op de locatie van de gebruiker toegestaan, inclusief het reinigen en baggeren van het koelsysteem
waarvoor geen demontage van koelelementen en geen laswerkzaamheden vereist is.
Indienvervangingvangas/vloeistoeidingentijdensonderhoudvereistis,moetdeverbindingvanverdampergas/
vloeistoeidingenvandebinnenunitwordenafgesnedenmeteensnijmes.Verbindingisalleentoegestaannaopnieuw
affakkelen (hetzelfde met de buitenunit).
Kwalificatievereisten voor onderhoudspersonee
1. Alleexploitantenofhetonderhoudspersoneeldatbetrokkenisbijkoelcircuitsmoetheteffectievecerticaatontvangen
datisafgegevendooreendoordeindustriegeaccepteerdbeoordelingsinstituut,omervoortezorgendatzijgekwaliceerd
zijn voor veilige verwijdering van koelmiddel zoals vereist in de beoordelingsvoorschriften.
2. De apparatuur kan alleen worden onderhouden en gerepareerd volgens de door de fabrikant aanbevolen methode.
Indien assistentie van personeel van andere disciplines vereist is, moet de assistentie onder toezicht staan van het
personeelmetkwalicatiecerticaatdatbetrokkenisbijbrandbaarkoelmiddel.

Table of Contents

Related product manuals