EasyManua.ls Logo

Haier BFQ50 - Abnormal Phenomena

Haier BFQ50
19 pages
Print Icon
To Next Page IconTo Next Page
To Next Page IconTo Next Page
To Previous Page IconTo Previous Page
To Previous Page IconTo Previous Page
Loading...
SERVICE MANUAL
Model: BFQ50
17
Issue 2012-12-27
Rev.
Ref1212S006V0
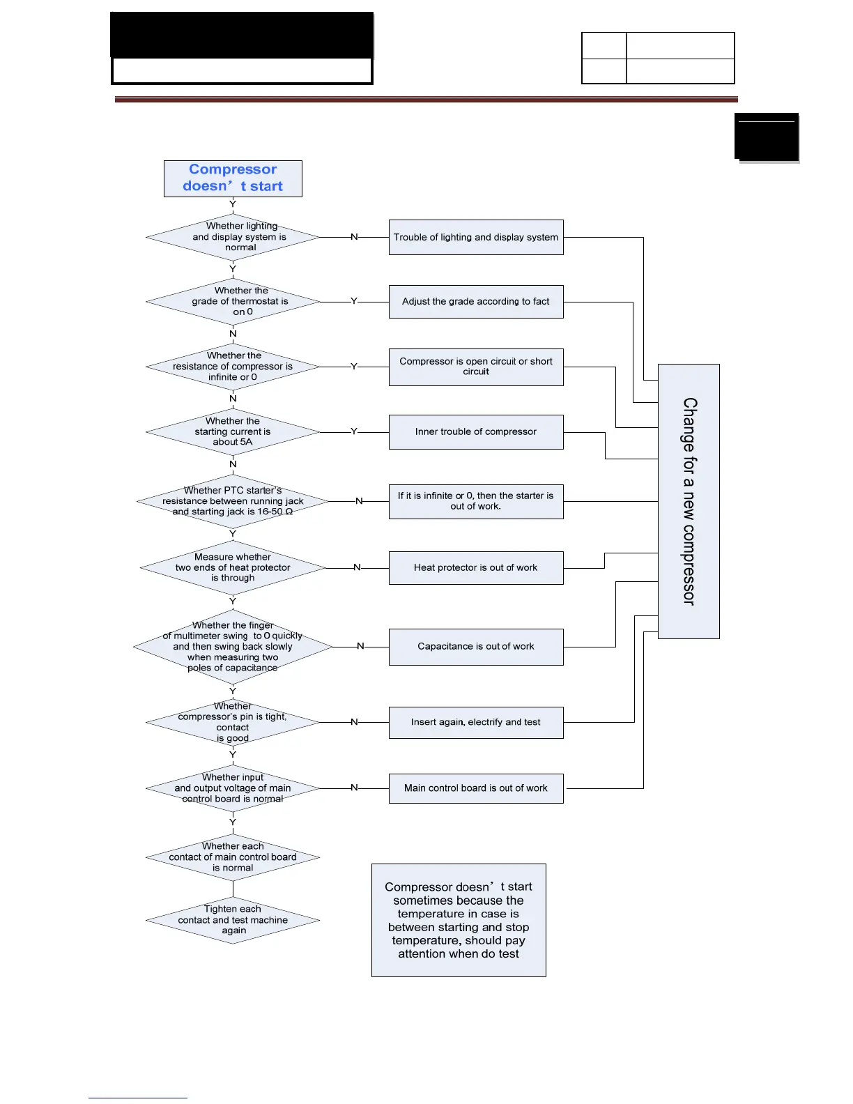
8-2. Abnormal phenomena
8-2-1. Compressor doesn’t start

Related product manuals