EasyManua.ls Logo

Haier HAS09FAAIN - Istruzioni Per la Manutenzione; Procedure Per Il Riposizionamento del Condizionatore

Haier HAS09FAAIN
100 pages
Print Icon
To Next Page IconTo Next Page
To Next Page IconTo Next Page
To Previous Page IconTo Previous Page
To Previous Page IconTo Previous Page
Loading...
Procedura per spostare l’unità
Attenzione: Se serve spostare il condizionatore,
tagliare il giunto dei tubi gas/liquido dell’evaporatore
dell’unità interna con una fresa. Il tubo va svasato (cartellato) ex novo: ripristinare il collegamento solo dopo
averlo fatto (vale la stessa prescrizione per l’unità esterna).
Istruzioni per la
manutenzione
Precauzioni
Avvertenze
Guasti che richiedono interventi di saldatura dei tubi di raffreddamento o di componenti interni al sistema
frigorifero dei condizionatori che impiegano miscele refrigeranti R32: non sono consentiti interventi di
manuten
zione presso l’utilizzatore.
Guasti che richiedono uno
smontaggio integrale o il piegamento dello scambiatore di calore, per
esempio la sostituzione del telaio dell’unità esterna e il completo smontaggio del condensatore: non
sono consentiti interventi di ispezione e manutenzione presso l’utilizzatore.
Guasti che richiedono la sostituzione del compressore o di parti e componenti del sistema frigorifero:
non sono consentiti interventi di manutenzione presso l’utilizzatore.
È consentito effettuare interventi di manutenzione presso l’utente in caso di guasti che non riguardano il
serbatoio del refrigerante, i tubi interni e altri elementi per il raffreddamento, compresa la pulizia del
sistema frigorifero
purché non serva smontare i pezzi e non siano necessarie saldature.
Se durante l’intervento di manutenzione è necessario cambiare un tubo del gas/ liquido, tagliare il giunto
dei tubi gas/liquido dell’evaporatore dell’unità interna con una fresa. Il tubo va cartellato ex novo:
ripristinare il collegamento solo dopo averlo fatto (vale la stessa regola per l’unità esterna).
Requisiti riguardanti la qualifica del personale addetto alla manutenzione
1. Tutti gli addetti o i manutentori che si occupano di circuiti frigoriferi devono essere in possesso di un apposito
certificato rilasciato da un ente di certificazione accreditato del settore nel quale si attesti che sono qualificati
per smaltire in sicurezza i refrigeranti come da normativa.
2.
Per gli interventi di manutenzione e riparazione delle macchine, attenersi ai metodi indicati dal fabbricante.
Se è richiesta l’assistenza di tecnici di altre discipline, a sovrintendere i lavori sarà un soggetto qualificato a
trattare refrigeranti infiammabili.
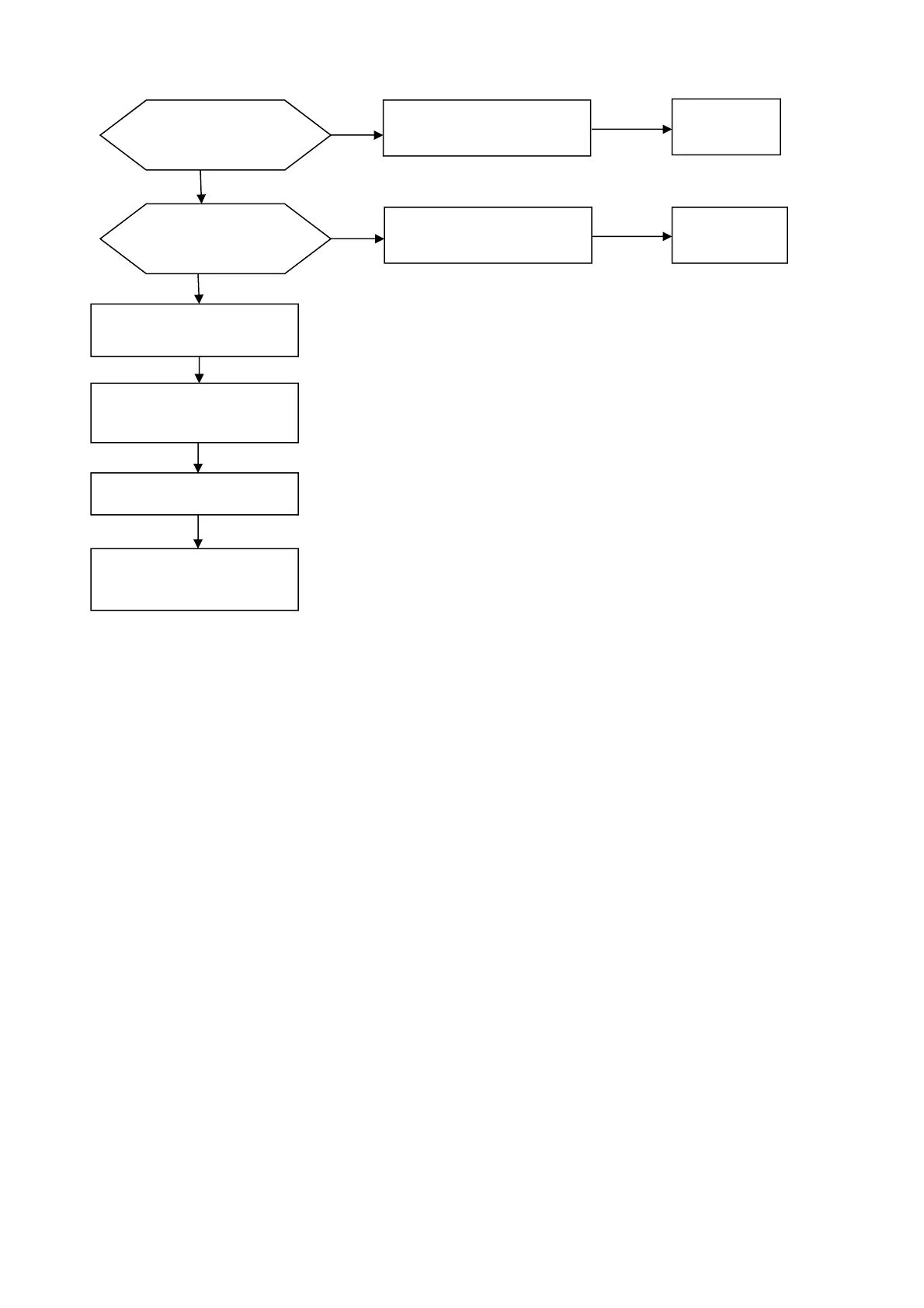
Verificare se ci
sono perdite
prima di smontare
Verifica del
dispositivo in
funzione
Pulire l’unità interna e i tubi di
collegamento con gas inerte
Scarico in sicurezza del
refrigerante
Installare secondo gli
standard
Scarico in sicurezza del
refrigerante
Smontaggio
Smontaggio
Smontaggio
Recupero del refrigerante da
parte del sistema
7

Related product manuals