EasyManua.ls Logo

Haier HC17SF15RB - 6-6.Noisy

Haier HC17SF15RB
18 pages
To Next Page IconTo Next Page
To Next Page IconTo Next Page
To Previous Page IconTo Previous Page
To Previous Page IconTo Previous Page
Loading...
.
SERVICE MANUAL
Model:HC17SF15RW/B HC27SF22RW/B
17
Issue 2014-03-24
Rev. Ref1403S007V0
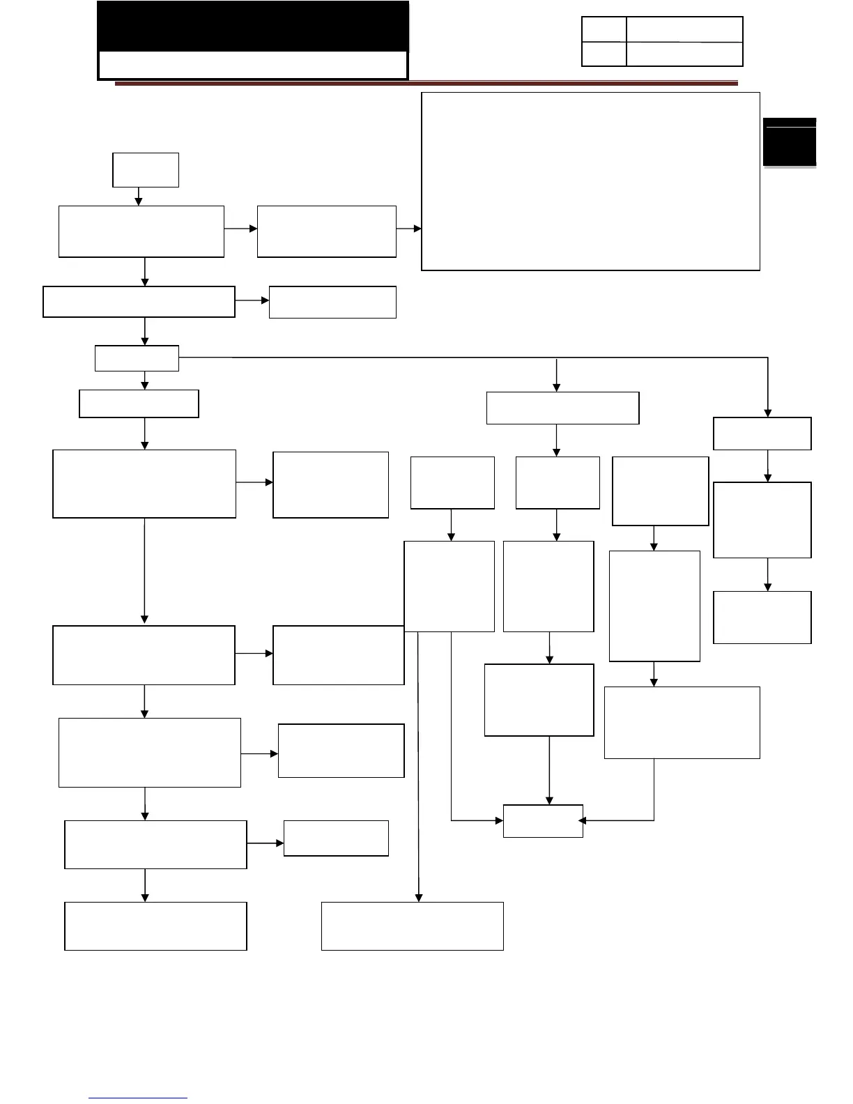
6-6.Noisy
Compressor-self nois
Noisy
Whether has exterior
influence factor?
Whether the sound is normal?
No
i
se
type
Com
p
ressor noise
Is there collision between
compressor/pipe/compressor
su
pp
ort bracket/drain
p
i
p
es?
Whether the compressor
fixing clips or bolts are loose
Whether the damper block of
compressor is disabled or no
flexibilit
y
?
Whether terminal box is
fixed ti
g
htl
y
?
Compressor-self noise
Relay sound
Compressor
starter noise
Replace
starter
Cooling system noise
Wind blow
sound
Rumble
sound
Refrigerant
eruption
sound
Is the
rumble
sound big?
Whether the
pipeline
does
resonate?
The
capillary
tube is not
smooth or
has burr.
Is the freezing
evaporator is
fixed tightly?
Refilling
Add shock damper glue
or fix the evaporator
tightly.
Adjust distance
to more than
Adjust and fix bolts
or fixing clip
Replace rubber
damper cushion
Adjust and fix
Adjust pipeline, or add shock
dam
p
er
g
lue
Adjust appliance and
explain to user
Explain to user
Exterior factor and solution measure
1. The adjustable foot is not level.--Explained the ground
is uneven, user can use spanner adjust refrigerator food,
locates the refrigerator in the horizontal position
2. The refrigerator and other goods bump or near to the
wall--The user may move the goods which bumps or
adjust the distance between refrigerator and wall
(10-20cm)
YES
YES
NO
NO
NO
NO
NO
YES
YES
YES
YES
NO
YES YES
YES
NO
NO
YES
YES
YES

Other manuals for Haier HC17SF15RB

Related product manuals