EasyManua.ls Logo

Haier HL19D2 - Page 43

Haier HL19D2
84 pages
Print Icon
To Next Page IconTo Next Page
To Next Page IconTo Next Page
To Previous Page IconTo Previous Page
To Previous Page IconTo Previous Page
Loading...
43
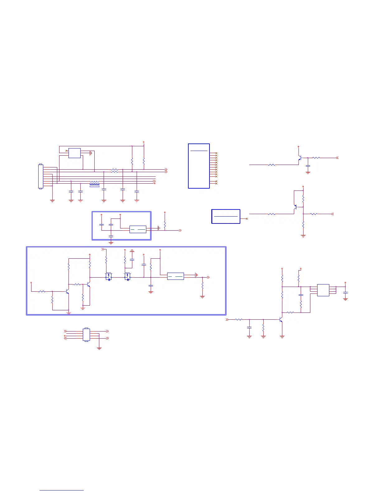
11) Standby MCU
LED_R
LED_B
IRR
VCC3_3_STB
VCC 3_3
RESET_N
C407
100P 50V
R4E5
0R05 1/10W
UART0_TX5,7 UART0_RX 5,7
1 2FB423 120 OHM
VGA_SCL 4,5VGA_SDA4,5
I/O1
1
GND
2
I/O2
3
I/O3
4
VDD
5
I/O4
6
U413
AZC099-04S.R7G
RESET_N 7
C4G9
0.1uF 50V
R4F2
100K 1/10W
Q408
MMBT3904
S
1
S
2
S
3
G
4
D
8
D
7
D
6
D
5
Q405
AO4411
C4H5
0.22uF 25V
C4H1
0.1uF 50V
C4I6
100P 50V
R4F1
47K 1/10W 5%
C4H4
0.1uF 50V
KEY_IN
Q404
MMBT3 906
C4H2
0.1uF 50V
R4D3
4K7 1/10W 5%
1 2FB418 120 OHM
R4E2 470 OHM 1/10W
Q413
2N7002 SOT-23
R4F5
10K 1/10W
VCC3_3_STB
R4D2
47K 1/10W 5%
C4J3
1uF 16V
PANEL_POW ER
VCC3_3_STB
PWR_SW 8
PANEL_ON8
IRR 7
KEY_IN 8
LED_2 8
C408
100P 50V
R4E3
47K 1/10W 5%
TV MICRO RESET
VCC3_3_STB
R4D5
0R05 1/4W
R4E4
NC/0R05 1/4W 5%
R4D8 100R 1/10W 5%
R4D9 0R01 1/10W
Q412
2N7002 SOT-23
P12V
R4C5
3.9K1/10W
R4J8
10K 1/10W
VCC3_3_STB
R4J9
9.1KOHM +-1% 1/10W
R4J7
30KOHM +-1% 1/10W
R4J5
10K 1/10W
VCC3_3_DDR
Q411
MMBT3904
R4K1
10K 1/10W
C4J9
2U2 16V
R4K0
10K 1/10W
R4J6
1K 1/10W 5%
R4J4
9.1KOHM +-1% 1/10W
R4J3
33K 1/10W 1%
VCC3_3_DDR
RESET_N 7
TVM_ PW R _ON8
R4C1
3.9K1/10W
1
2
3
4
5
6
7
8
9
CN407
CONN
C4J2
NC / 0.01uF
C4J7
NC / 0.01uF
C4J8
NC / 0.01uF
VCC3_3
2
4
6
8
1
3
5
7
CN410
NC/CONN
GND
1
RESET
2
VCC
4
MR
3
U415
G692L293TCUf 2.91V
R4K3
NC/10K OHM 1/10W
OE2/GADR0_ALE
W22
STV1/GDAT0
Y22
OE1/GDAT1
Y23
CPV/GDAT2
Y24
STH2/GDAT3
Y25
STH1/GDAT4
Y26
TP/ GD AT5
W25
CPV2/GDAT6
W24
RVS/GDAT7
W23
GOE_N
V23
GWE_N
V22
STV2/GCS_N 0
V24
GPO/GADR 1_CLE
U22
Guest Bus
U401H
ZR39775HGCF-B
R4J0
10K 1/10W
+5VSB
26" --> R4E4
19" 22" --> R4D5
GND
1
RESET
2
VCC
4
MR
3
U414
NC / G692L293TCUf 2.91V
VCC3_3_STB
Q409
MMBT3904
LED_R
PWR_SW
LED_2
R4E1 470 OHM 1/10W
LED_1
LED_1 8
LED_B
R4D1
10K 1/10W
VCC3_3
C4K2
NC / 0.01uF
VCC3_3
C4K3
NC / 0.01uF
IRR
R4H9
47K 1/10W 5%
Q410
MMBT3904
+5VSB
NC68
K22
No Connect Pins
U401L
ZR39775HGCF-B

Related product manuals