EasyManua.ls Logo

Hallmark Variable Speed 2 Stage - Blower Motor Will Not Run

Hallmark Variable Speed 2 Stage
32 pages
Print Icon
To Next Page IconTo Next Page
To Next Page IconTo Next Page
To Previous Page IconTo Previous Page
To Previous Page IconTo Previous Page
Loading...
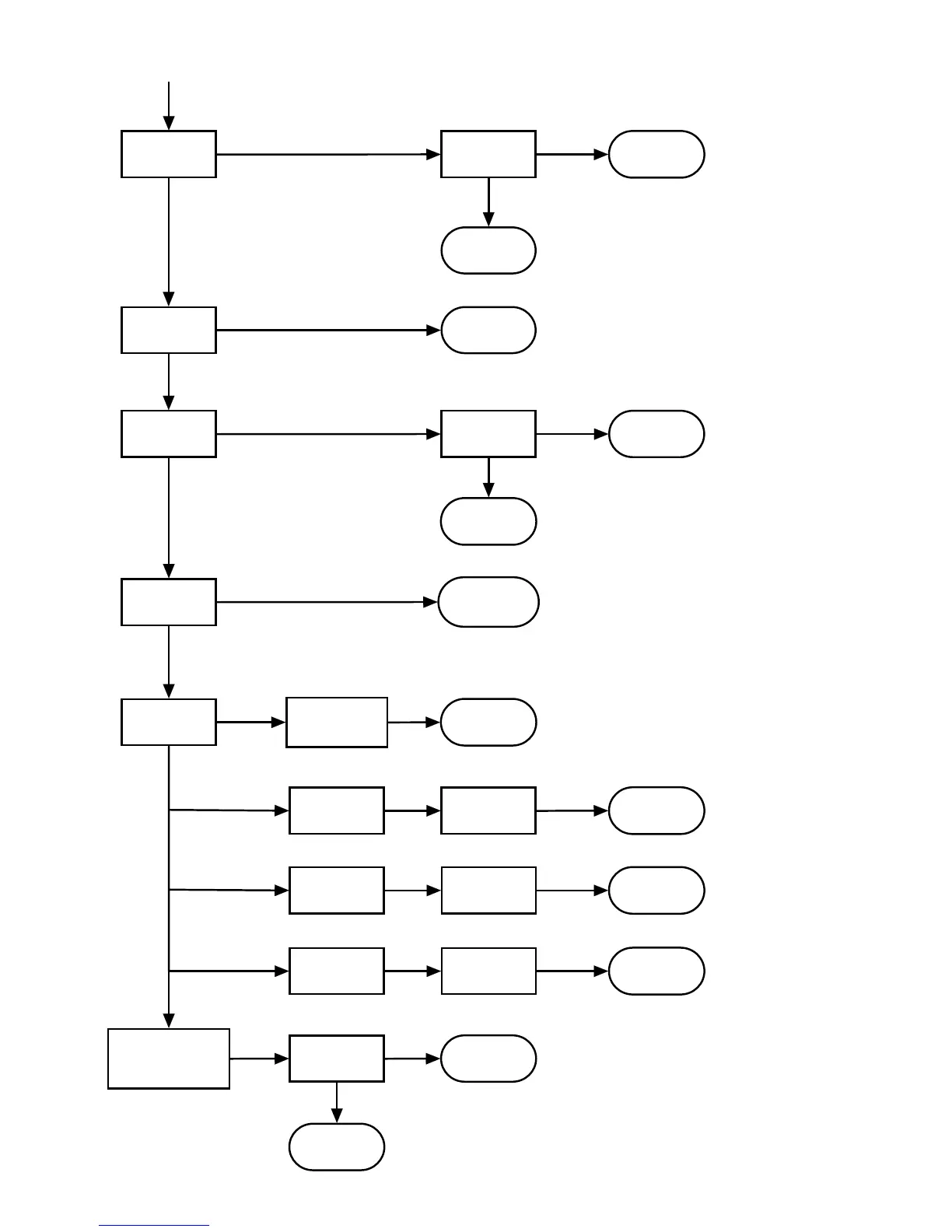
Blower Motor Will Not Run
Does Blower Wheel
Spin Freely
115 Volts at
Furnace
115 Volts at Motor
Connect or
Check Fuses
Disconnect 16 Pin
Signal Connector
From Motor
2 4 VAC Bet ween P in s
1 - 12
2 - 12
No
No
Yes
No
Yes
Yes
No
No
Blower Rubbing
Against Housing
Repair or
Replace Wheel
Replace Motor
Yes
No
Verify Correct
Furnace Wiring
Repair Wiring
Replace Power
Cord
Yes
24 Volts R-C on
Terminal Strip
Yes
Replace
Fan Center Relay
No
Check Wiring
Replace Cable
Place Jumper on
R-W
24VAC
Bet weenPins
1 - 2
Check Wiring
Replace Cable
Place Jumper on
R-Y
24VAC
Bet weenP ins
1 - 6
Check Wiring
Replace Cable
Place Jumper on
R-G
24VAC
Bet weenP ins
1 - 15
Check Wiring
Replace Cable
Check Pins in Connector
and Motor. Reconnect
Signal Connector
Connect ions are
Good
Replace Cable
Replace Motor
Yes
No
No
No
No
No
28