EasyManua.ls Logo

Honeywell MP953E - TROUBLESHOOTING; SYMPTOMS AND CORRECTIVE ACTION

Honeywell MP953E
24 pages
Print Icon
To Next Page IconTo Next Page
To Next Page IconTo Next Page
To Previous Page IconTo Previous Page
To Previous Page IconTo Previous Page
Loading...
TROUBLESHOOTING
EQUIPMENT NEEDED
Troubleshooting procedures require Pressure Gage
14003519 (0 to 30 psi
[O
to 207
kPa]).
SYMPTOMS AND CORRECTIVE
ACTION
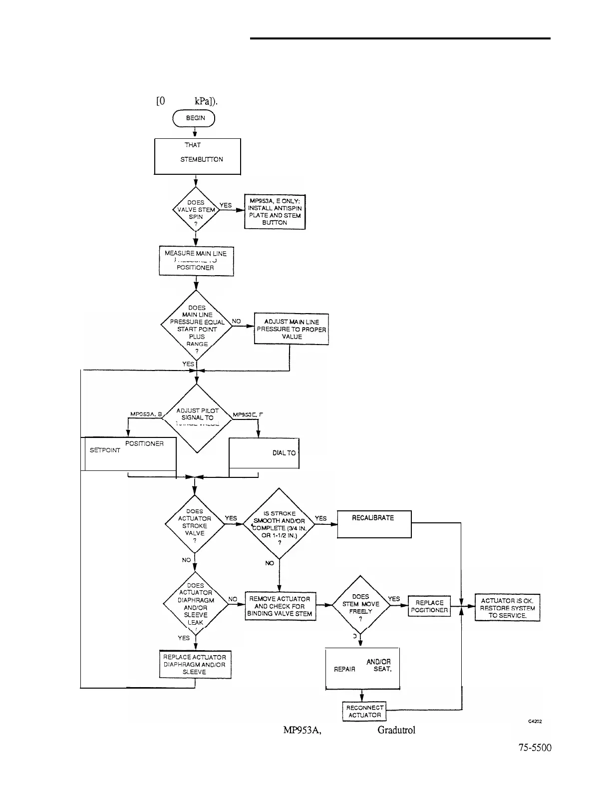
Figures 3 and 4 show troubleshooting flowcharts.
CHECK
THAT
ACTUATOR
IS SECURELY MOUNTED
AND
STEM EU-lTON IS
PROPERLY LATCHED
NO
f
PRESSURETO
A
DOES
RANGE VALUE
LOOSEN
POSiTlONER
SETPOINT COVER. SLOWLY
TURN COVER SCALE TO
BELOWZERO START POINT.
ADJUST POSITIONER
START POINT
DIALTO
MINIMUM VALUE
I
RECAUBRATE
POSITIONER START
POINT IF NECESSARY
NO
Y
REMOVE ANY FOREIGN
MATERIAL;
AND/OR
REPAIR
DISC, SEAT.
AND STEM; AND/OR
REPACK VALVE
Fig. 3. Troubleshooting Flowchart for
MP953A,
B, E, F (with
Gradutrol
Relay/Positioner).
5

Related product manuals