EasyManua.ls Logo

HP 3455A - Page 185

HP 3455A
249 pages
Print Icon
To Next Page IconTo Next Page
To Next Page IconTo Next Page
To Previous Page IconTo Previous Page
To Previous Page IconTo Previous Page
Loading...
Troubleshoot The
Device
Select
Circuit <AiOU16.
U14.
U26 ArKt
Associ-
ated
Components).
3455
-B -9
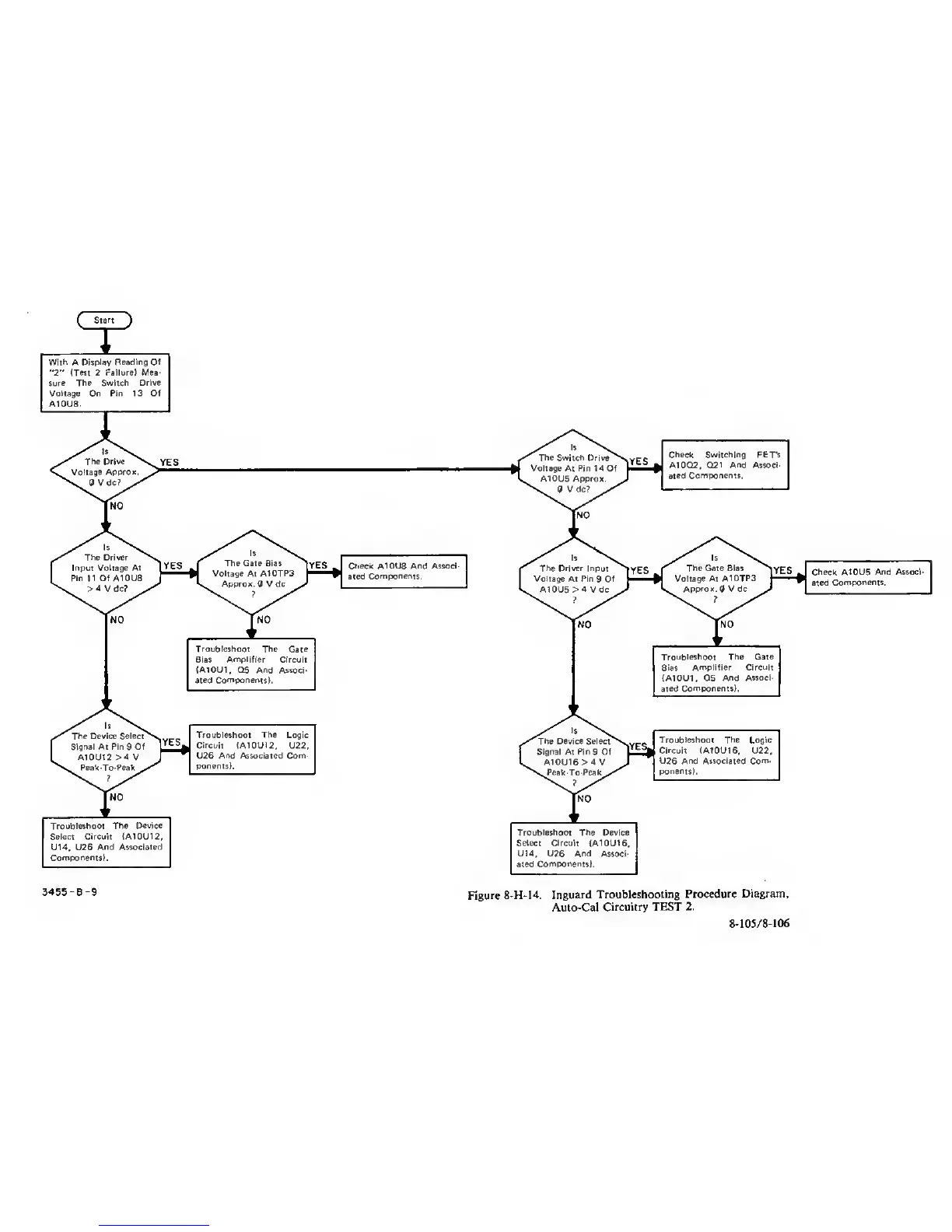
Figure 8-H-14.
Inguard
Troubleshooting
Procedure Diagram,
Auto-Cal
Circuitry TEST
2.
8-105/8-106