EasyManua.ls Logo

HP 436A - Page 45

HP 436A
102 pages
Print Icon
To Next Page IconTo Next Page
To Next Page IconTo Next Page
To Previous Page IconTo Previous Page
To Previous Page IconTo Previous Page
Loading...
Operation
3-24
NO
436A
REMOTE
NOT
SET
OR
WILL
NOT
RESPOND
TO
LISTEN
AOORESS
SET
BUS
REMOTE
LINE
LOW
AOORESS
436A
TO
LISTEN
NO
436A
WILL
NOT
SET
dBm
MOOE
YES
PROGRAM
436A
TO
dBm
MOOE
ANO
FREE
RUN
NO
436A
WI
LL
NOT
SET
WATTS
MOOE
YES
PROGRAM
436A
TO
WATTS
MODE
NO
436A
WILL
NOT
TALK
OR
DATA
TRANSFER
BAO
YES
READ
436A
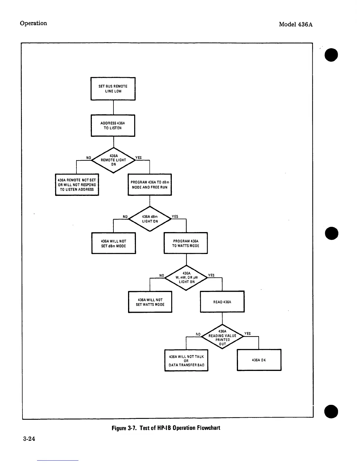
Figure
3-7.
Test
of
HP-18
Operation
Flowchart
Model
436A
YES
436A
OK

Related product manuals