EasyManua.ls Logo

HP 9000 Series 300

HP 9000 Series 300
58 pages
To Next Page IconTo Next Page
To Next Page IconTo Next Page
To Previous Page IconTo Previous Page
To Previous Page IconTo Previous Page
Loading...
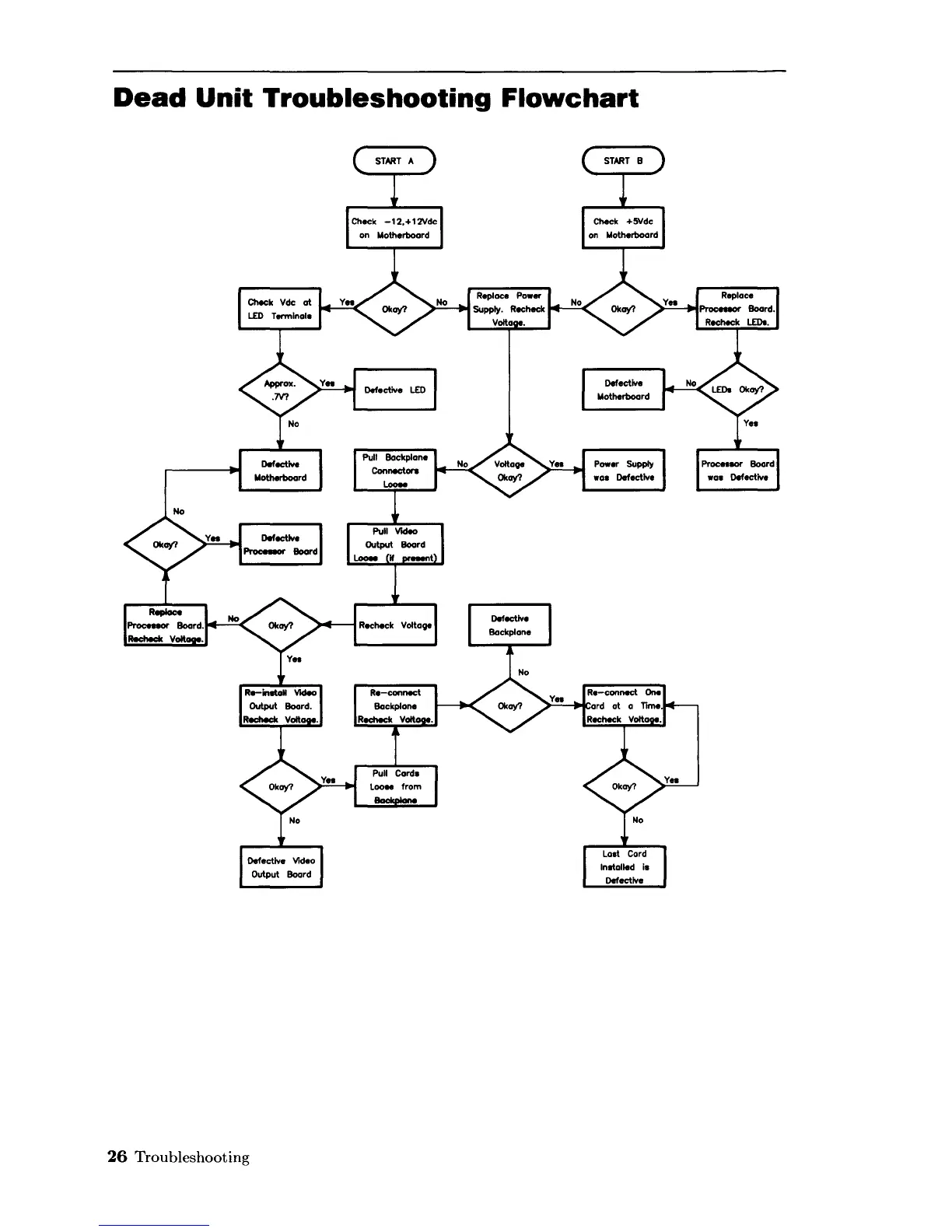
Dead
Unit
Troubleshooting
Flowchart
26
Troubleshooting

Related product manuals