EasyManua.ls Logo

HP 9030 CE - Page 79

HP 9030 CE
95 pages
Print Icon
To Next Page IconTo Next Page
To Next Page IconTo Next Page
To Previous Page IconTo Previous Page
To Previous Page IconTo Previous Page
Loading...
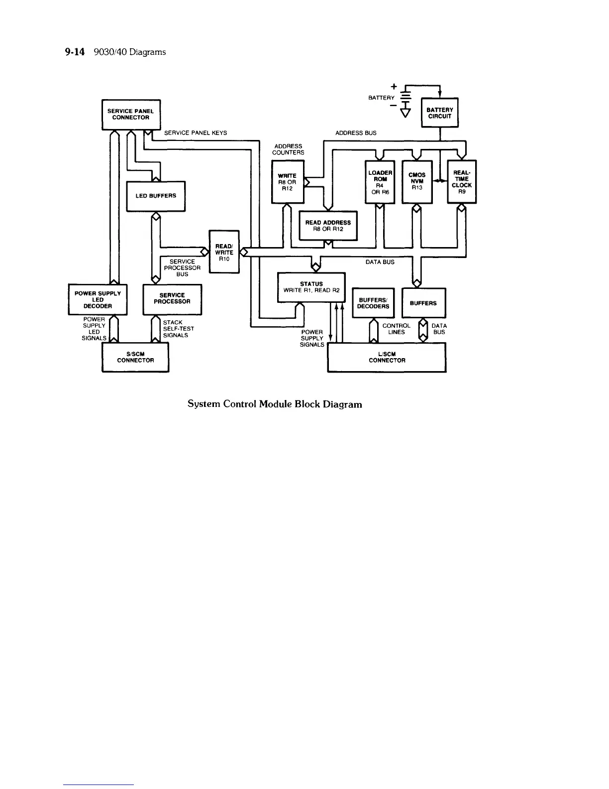
9·14 9030/40 Diagrams
System
Control Module Block Diagram

Related product manuals