EasyManua.ls Logo

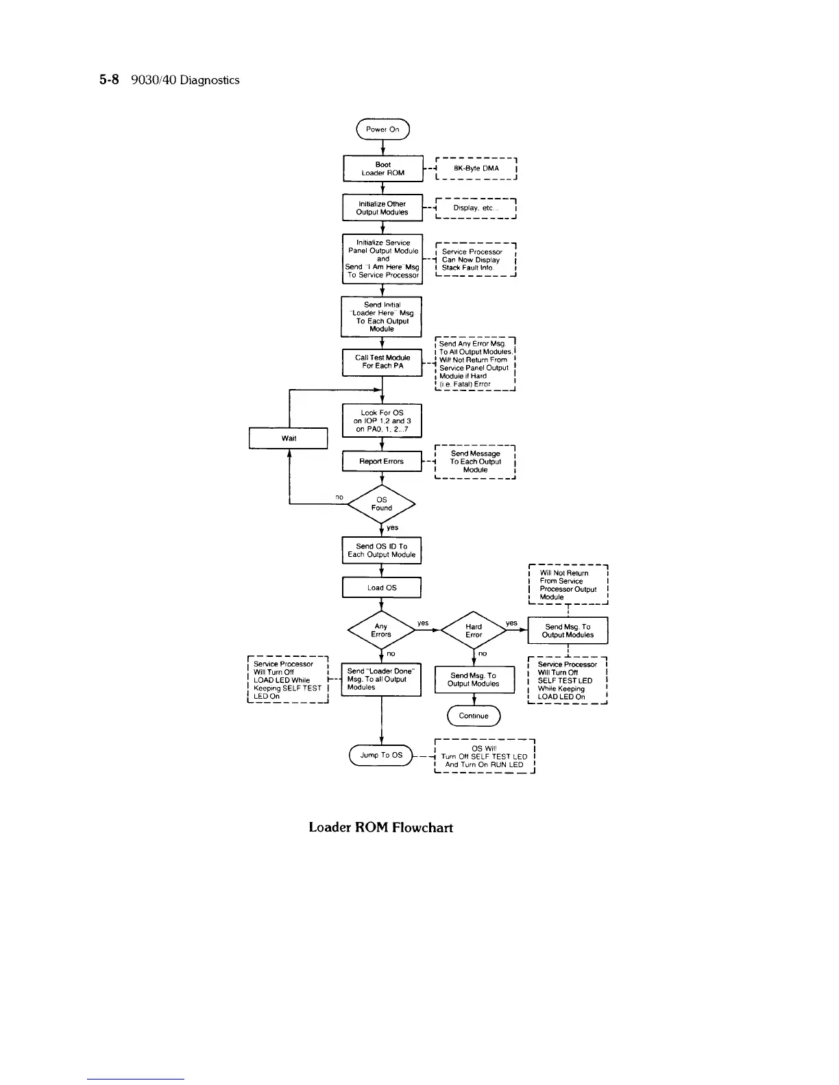
HP 9030 CE - Loader ROM Flowchart

HP 9030 CE
95 pages
Print Icon
To Next Page IconTo Next Page
To Next Page IconTo Next Page
To Previous Page IconTo Previous Page
To Previous Page IconTo Previous Page
Loading...
5-8 9030/40 Diagnostics
r--------.,
I
Service
Processor
I
-"1
Can Now Display I
I Stack Fault
Info
I
L
________
...J
is;nd
AnyE;;o-;-
Msg
-,
I To All Output Modules. I
~
Wit!
~ot
Return From I
'--_---.
__
......J - :
~~~~~:
I~~~~~
Output :
tJi~.~~~E~~
__
j
r---------.,
I
Send
Message
I
-~
To Each Output I
'------.----'
~
___
~~u~
___
J
Loader ROM Flowchart

Related product manuals