EasyManua.ls Logo

HP 9825A - Page 14

HP 9825A
56 pages
Print Icon
To Next Page IconTo Next Page
To Next Page IconTo Next Page
To Previous Page IconTo Previous Page
To Previous Page IconTo Previous Page
Loading...
4-4
9825A1B Troubleshooting
Ves
No
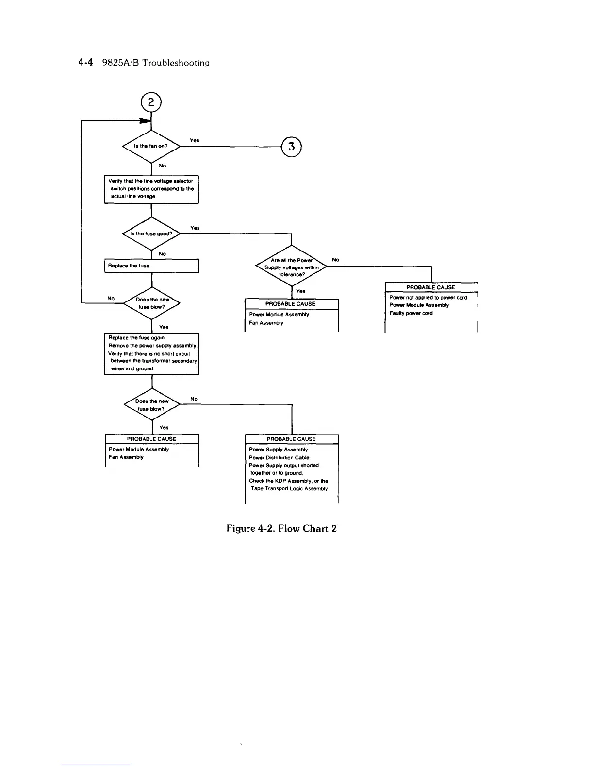
Replace the fuse again
Remove the power supply assembly.
Verify that there
is
no
short
circuit
between the transformer secondary
wires
and
ground.
3
PROBABLE CAUSE
Power Supply Assembly
Power OistnbuttOn
Cable
Power Supply output shorted
together
or
to
ground
Check the KDP Assembly, or the
Tape Transport
Logic
Assembly
Figure
4-2.
Flow
Chart
2
PROBABLE CAUSE
Power not applied
to
power
cord
Power Module Assembly
Faulty power cord

Related product manuals