EasyManua.ls Logo

HP 9825A - Page 15

HP 9825A
56 pages
Print Icon
To Next Page IconTo Next Page
To Next Page IconTo Next Page
To Previous Page IconTo Previous Page
To Previous Page IconTo Previous Page
Loading...
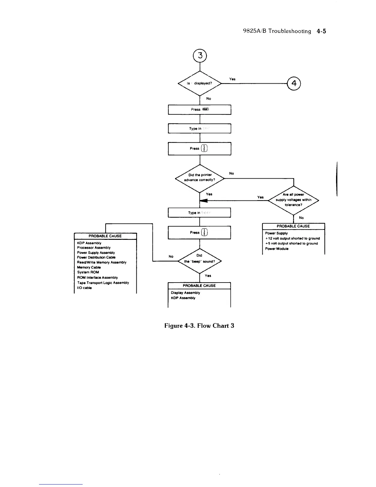
PROBABLE CAUSE
KDPAssembly
Processor Assembly
Power Supply Assembly
Power Distribution Ceble
Read/Write Memory
Assembly
Memory Cable
System ROM
ROM Interface Assembly
Tape Transport Logic Assembly
1/0 cable
9825A/B
Troubleshooting
4-5
x
~
diSPlaye~>
__
y_es
_______
--I@)
y
No
Display Assembly
KDP Assembly
No
Figure 4-3. Flow
Chart
3
Yes
Power Supply
+ t 2 volt output
shortec
to ground
...
5 volt output shorted to ground
Power
Module

Related product manuals