EasyManua.ls Logo

HP 9830 - Page 23

HP 9830
42 pages
Print Icon
To Next Page IconTo Next Page
To Next Page IconTo Next Page
To Previous Page IconTo Previous Page
To Previous Page IconTo Previous Page
Loading...
Q41-
c1d
22
Q41-
f1a
15
0.5W
220
N41.M
DCA0
N41.P
DO2
N41.12
DO1
N41.N
DO0
N41.10
DCA1
N41.L
DCA2
N41.11
DOFF
?
33
10V
DC0a
40 column drivers
total
N41.13
DO3
10
20V
N41.R14
DBANK
DO0b
Q41-
c10b
22
Q41-
f12b
220
DC7e
(DC1a)
(DC2a)
(DC3a)
(DC4a)
(DC5a)
(DC6a)
(DC7a)
(DC1b)
(DC2b)
(DC3b)
(DC4b)
(DC5b)
(DC6b)
(DC7b)
(DC2c)
(DC3c)
(DC4c)
(DC5c)
(DC6c)
(DC7c)
(DC1d)
(DC2d)
(DC3d)
(DC4d)
(DC5d)
(DC6d)
(DC7d)
(DC1e)
(DC2e)
(DC3e)
(DC4e)
(DC5e)
(DC6e)
(DC0b)
(DC0c)
(DC0d)
(DC0e)
DISPLAY
Assembly 41
14
B2
15
U41-f6
74L42
1
Y0
2
Y1
3
Y2
4
Y3
5
Y4
6
Y5
7
Y6
9
Y7
10
Y8
11
Y9
B1
13
B4
12
B8
14
B2
15
U41-f7
74L42
1
Y0
2
Y1
3
Y2
4
Y3
5
Y4
6
Y5
7
Y6
9
Y7
10
Y8
11
Y9
B1
13
B4
12
B8
14
B2
15
U41-f8
74L42
1
Y0
2
Y1
3
Y2
4
Y3
5
Y4
6
Y5
7
Y6
9
Y7
10
Y8
11
Y9
B1
13
B4
12
B8
14
B2
15
U41-f9
74L42
1
Y0
2
Y1
3
Y2
4
Y3
5
Y4
6
Y5
7
Y6
9
Y7
10
Y8
11
Y9
B1
13
B4
12
B8
14
B2
15
U41-f10
74L42
1
Y0
2
Y1
3
Y2
4
Y3
5
Y4
6
Y5
7
Y6
9
Y7
10
Y8
11
Y9
B1
13
B4
12
B8
14
B2
15
U41-f5
74L42
1
Y0
2
Y1
3
Y2
4
Y3
5
Y4
6
Y5
7
Y6
9
Y7
10
Y8
11
Y9
B1
13
B4
12
B8
5
4
6
U41-d1
1
2
3
U41-d1
9
10
8
U41-d1
12
13
11
U41-d1
(DC1c)
N41.B2
N41.A1
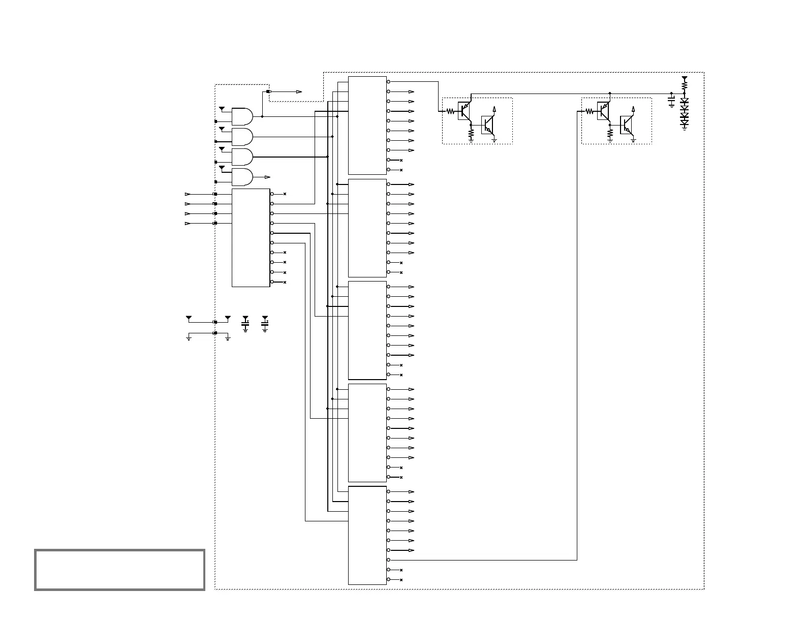
HP 9830 Computer
Section: Display Column Decoders
Page: D2 Rendition: 2014 Dec 26

Related product manuals