EasyManua.ls Logo

HP BL860c - Installation Overview

HP BL860c
66 pages
Print Icon
To Next Page IconTo Next Page
To Next Page IconTo Next Page
To Previous Page IconTo Previous Page
To Previous Page IconTo Previous Page
Loading...
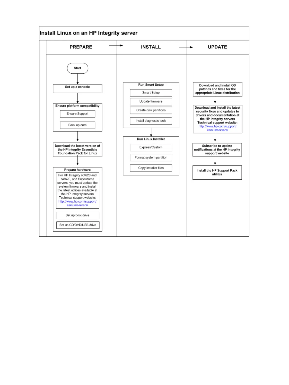
Figure 1-3 Installation Overview
There are minor differences in the sequence of tasks or the interface you use to perform them
based on your choice of console and installation media. Use the detailed instructions in the
following chapters, and note any warnings or cautions that might apply.
18 Planning the Installation

Table of Contents

Other manuals for HP BL860c

Related product manuals