EasyManua.ls Logo

HP Designjet T920 - Product Troubleshooting Trees (T2500 and T3500 only)

HP Designjet T920
477 pages
Print Icon
To Next Page IconTo Next Page
To Next Page IconTo Next Page
To Previous Page IconTo Previous Page
To Previous Page IconTo Previous Page
Loading...
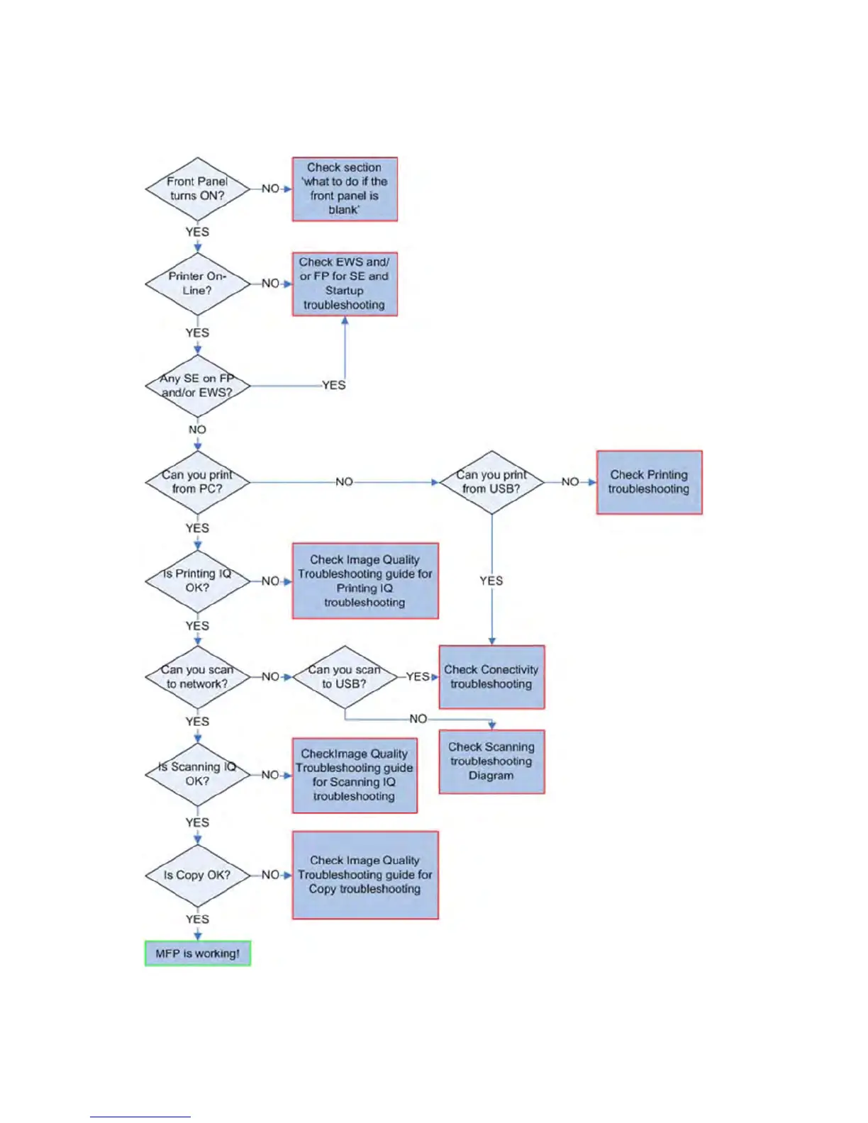
Product Troubleshooting trees (T2500 and T3500 only)
Figure 1-1 Troubleshooting
42 Chapter 2 Troubleshooting ENWW

Other manuals for HP Designjet T920

Related product manuals