EasyManua.ls Logo

HP Pavilion dv4200 - Flowchart 2.6-No Video, Part

HP Pavilion dv4200
273 pages
To Next Page IconTo Next Page
To Next Page IconTo Next Page
To Previous Page IconTo Previous Page
To Previous Page IconTo Previous Page
Loading...
2–14 Maintenance and Service Guide
Troubleshooting
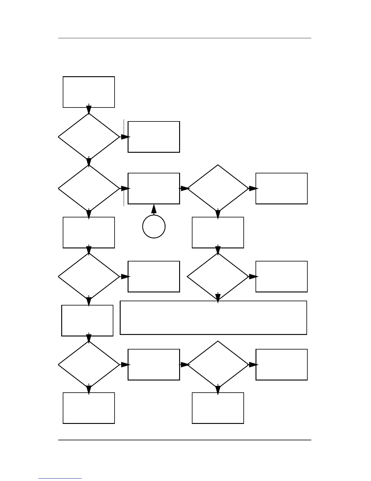
Flowchart 2.6—No Video, Part 1
A
N
Stand-alone
or docking
device?
No video.
Replace the following one at a time. Test after each replacement.
1. Cable between computer and computer display (if applicable)
2. Display
3. System board
Internal or
external
display*?
Adjust
brightness.
Video OK? Done
Docking Device
Internal
Stand-alone
External
Adjust
brightness.
Video OK? Done
Y
Press lid
switch to ensure
operation.
Video OK? Done
Y
N
Video OK?
Done
Done
N
Check for bent
pins on cable.
Try
another
display.
Internal and
external
video OK?
Replace
system
board.
YY
N
N
*NOTE: To change from internal to
external display, use the hotkey
combination.
Y
Go to
“Flowchart
2.7—No Video,
Part 2.

Table of Contents

Related product manuals