EasyManua.ls Logo

HP ProLiant ML310 - Page 61

HP ProLiant ML310
88 pages
Print Icon
To Next Page IconTo Next Page
To Next Page IconTo Next Page
To Previous Page IconTo Previous Page
To Previous Page IconTo Previous Page
Loading...
Troubleshooting 61
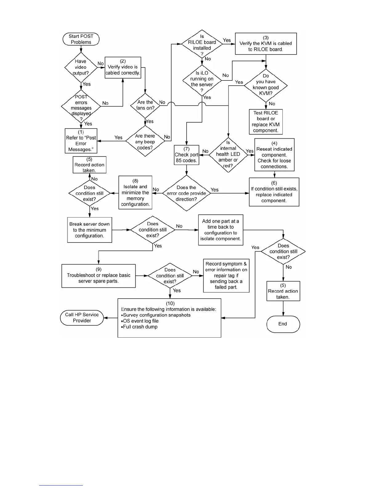
OS boot problems flowchart
Symptoms:
Server does not boot a previously installed operating system
Server does not boot SmartStart
Possible causes:
Corrupted operating system
Hard drive subsystem problem
Incorrect boot order setting in RBSU

Other manuals for HP ProLiant ML310

Related product manuals