EasyManua.ls Logo

Huber CC-415 - Page 33

Default Icon
94 pages
Print Icon
To Next Page IconTo Next Page
To Next Page IconTo Next Page
To Previous Page IconTo Previous Page
To Previous Page IconTo Previous Page
Loading...
33
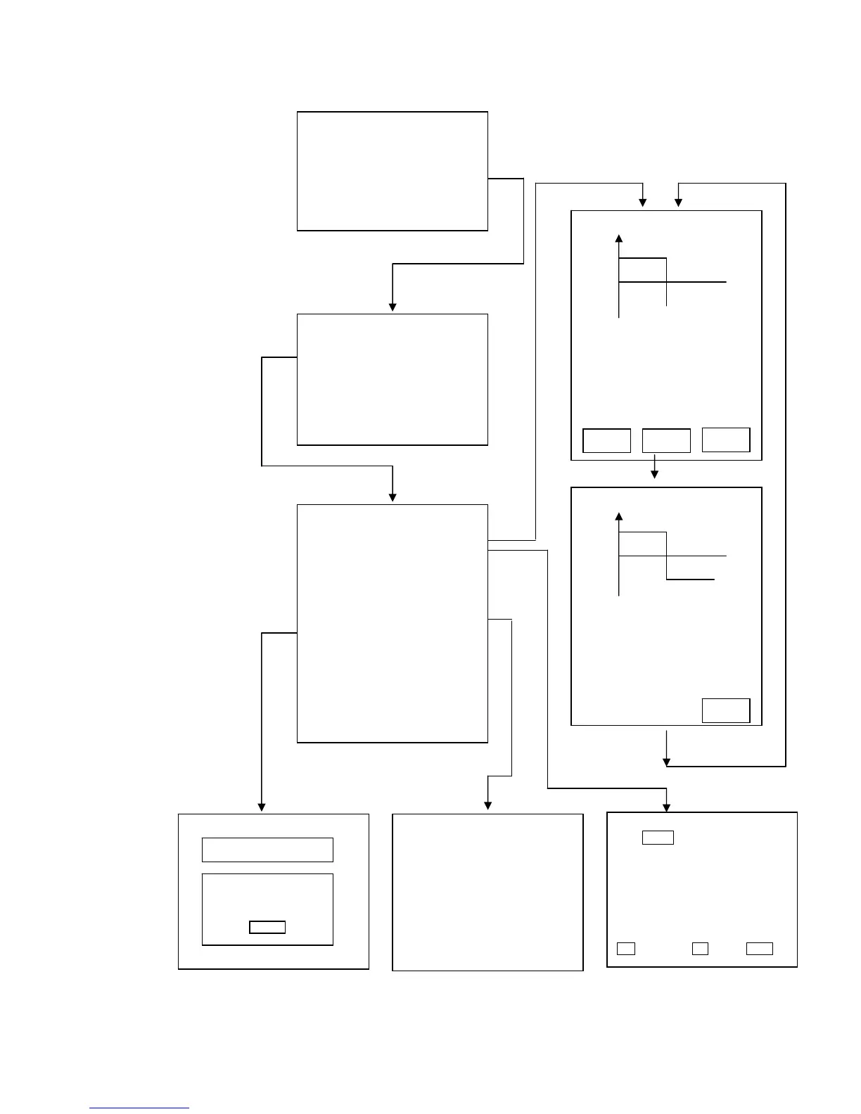
Segment 1
Seg.: 1 2 3 4 5
SP: 20,00°C Time/min: 1
Mode: internal Stability: Temp
AIF OUT: off AIF%:0
Funct.: linear Tconst./ min 0
POCO: off
Segment 1
Seg.: 1 2 3 4 5
SP: 20,00°C Time/min: 1
Mode: internal Stability: Temp
AIF OUT: off AIF%:0
Funct.: linear Tconst. / min 0
POCO: off
Save
DEL INS
BACK
COMPACT MENU:
.
.
Enter program
.
.
Select Program:
Program 1
.
Program 10
Return to main menu
Program 01 contains
00 segments
SELECT ITEM:
Segments
Segments (List)
End condition
Input program name
Delete program
Return
Please enter
Crystalisation
1 2 3 4 5 6 7 8 9 0
q w e r t z u i o p ü
a s d f g h j k l l ö ä
y x c n m
AT PROGRAM-END:
Stop temperature control
Continue tmp. control
Repeat
Return
Seg. SP: time Mode: Stab.
1 25,00 1 intern time
2 30,00 5 process Temp
press+turn to change column
DEL INS BACK

Table of Contents

Related product manuals