EasyManua.ls Logo

Husqvarna YTH2248 - WIRING SCHEMATIC

Husqvarna YTH2248
48 pages
Print Icon
To Next Page IconTo Next Page
To Next Page IconTo Next Page
To Previous Page IconTo Previous Page
To Previous Page IconTo Previous Page
Loading...
31
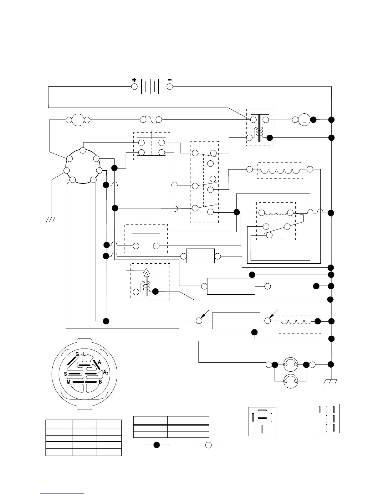
TRACTOR - MODEL NO. YTH2248 (YTH2248A), PRODUCT NO. 954 57 19-77
SCHEMATIC
BATTERY
FUSE
RED
RED
RED
RED
BLACK
BLACK
BLACK
BLACK
BLACK
BLACK
BLACK
IGNITION
UNIT
SPARK
PLUGS GAP
(2 PLUGS ON
TWIN CYL. ENGINES)
NON-REMOVABLE
CONNECTIONS
REMOVABLE
CONNECTIONS
BLACK
ORANGE
BROWN
M
SOLENOID
WIRING INSULATED CLIPS
NOTE: IF WIRING INSULATED
CLIPS WERE REMOVED FOR
SERVICING OF UNIT, THEY
SHOULD BE REPLACED TO
PROPERLY SECURE YOUR WIRING.
A
AMMETER
RED
(OPTIONAL)
HEADLIGHTS
BLACK
RED
RED
ELECTRIC CLUTCH
CLUTCH / BRAKE
(PEDAL UP)
PTO (DISENGAGED)
CG
F
B
E
A
D
H
RED
WHITE
WHITE
WHITE
GREEN GREEN
BLUE
BLACK
HOUR
METER
(OPTIONAL)
BLUE
STARTER
PTO SWITCH
CIRCUITPOSITION
OFF
C + F, B + E, A + DON
C + G, B + H
B
A
G
H
D
FC
E
FUEL SHUT-OFF SOLENOID
FUEL
LINE
IGNITION
SWITCH
G
B
S
M
A1
A2
L
OPERATOR
PRESENCE
RELAY #1
85 86
30
87
87A
SEAT SWITCH
(NOT OCCUPIED)
87
87A
8586
30
RELAY
REGULATOR
ALTERNATOR
28 VOLTS AC @ 3600 RPM
(REGULATOR DISCONNECTED)
CHARGING SYSTEM OUTPUT
15 AMP DC @ 3600 RPM
IGNITION SWITCH
CIRCUITPOSITION
OFF
B+A1RUN/LIGHT
B + S + A1START
M+G+A1
B+A1RUN
“MAKE”
A2+L
NONE
NONE
NONE

Related product manuals