EasyManua.ls Logo

Hussmann VRM1B - Page 43

Hussmann VRM1B
46 pages
Print Icon
To Next Page IconTo Next Page
To Next Page IconTo Next Page
To Previous Page IconTo Previous Page
To Previous Page IconTo Previous Page
Loading...
P/N 3034041_D 43
HUSSMANN CORPORATION • BRIDGETON, MO 63044-2483 U.S.A.
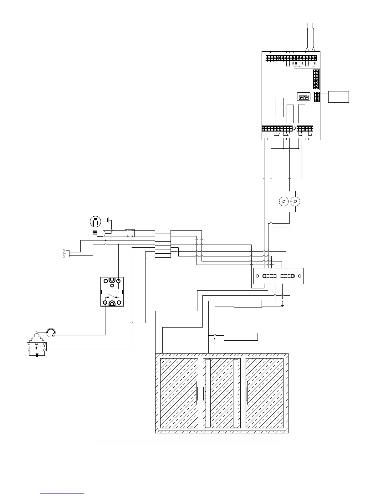
VRM Merchandisers
EVAP. FANS
GRN
BK
W
BL
R
LIGTHS
MAIN
SWITCH
DOOR
SWITCH
W
BK
LED DISPLAY
FRAME
HEATER
1
2
3
4
5
30 A.
6
7
ELEC-TRON
3-S-226
1 2
7 8
3 4
5 6
9 10
11 12
23 24
25 26
OUT3
OUT2
OUT1
OUT4
RS-485
MODULE
RTN400 SM
OUT2
OUT3
OUT1
OUT4
LINE
1 23
4
56 789
10
11 12
13
14
181920
21
22
232425
2627
28
29
30
31
32
33
GND
D
GND
D
OC
12V
TTL
OPTIONAL
SENSOR TEMP
DEFROST
12V
D
GND
KEYB
15 cm.
MAX.
NEUTRO
NEUTRO
POWER SUPPLY
ELECTRICAL SPECS
MODEL: VRM
VOLTAGE: 115 V
FRECUENCY: 60 HZ
W=WHITE
BK= BLACK
R=RED
BL=BLUE
BW=BROWN
WARNING
UNPLUG THE UNIT BEFORE SERVICING.
ADVERTENCIA:
DESCONECTE EL EQUIPO ANTES DE REALIZAR
CUALQUIER SERVICIO O MANTENIMIENTO.
COMPRESSOR
RELAY LH
FAN
COND.
COMPRESSOR LH
CURRENT
RELAY
S
R
C
1
2
1
2
3
NO
2
1
2b
1b
GRN
GRN
PB1
PB2
SENSOR TEMP
AIR
C
E
N
T
E
R
L
E
D
DOORS AND FRAME HEATERS
C
E
N
T
E
R
L
E
D
INPUT
OUTPUT
LED
W
BK
BK
BK
W
BK
RELAY 2
NOTE:
3 DOOR CASE: 2X LED AT THE CENTER
2 DOOR CASE: 1X LED AT THE END, 1X LED AT THE CENTER
1
3
4
2
W
BW
W
BK
BK
W
W
BK
BK
W
W
BK
BK
BK
BK
BK
WW
W
W
BK
W
BK
BK
W
BK
BK
W
BK
W
NEMA
5-15P
G
W
W
W
BK
H
All components must have mechanical ground, and the merchandiser must be grounded.
WARNING
R = Red Y = Yellow G = Green BL = Blue BK = Black W = White B = Brown O = Orange GR = Grey

Related product manuals