EasyManua.ls Logo

Ibanez FL9 - Troubleshooting

Ibanez FL9
11 pages
Print Icon
To Next Page IconTo Next Page
To Next Page IconTo Next Page
To Previous Page IconTo Previous Page
To Previous Page IconTo Previous Page
Loading...
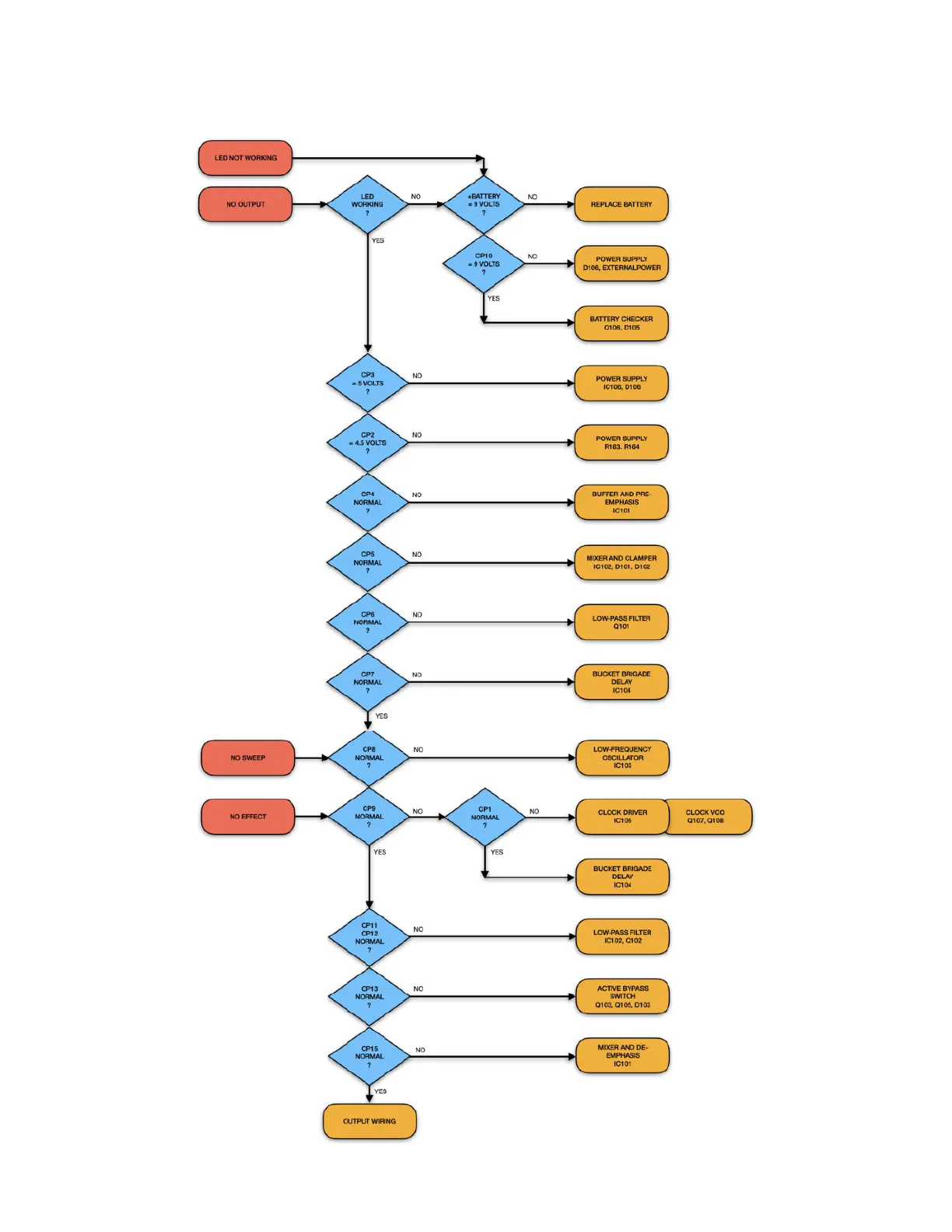
Troubleshooting
FL9 Flanger Service Guide

Related product manuals