EasyManua.ls Logo

Immergas MAGIS COMBO - Page 33

Immergas MAGIS COMBO
52 pages
Print Icon
To Next Page IconTo Next Page
To Next Page IconTo Next Page
To Previous Page IconTo Previous Page
To Previous Page IconTo Previous Page
Loading...
40
BRBL
88
BK BK BKBK BKBKBK BL BR
BL
BKW BR
8 7 6 5
Y8
61234 5 51 2 3 4
Y5
BL
BK BK
8687
81-282-2
LL
A A
LL LNL N N
BL BR
A2
BL BR
1
1234
X5
X6
321
2 3 4
Y3
2
N L
PWM-IN
BLBR
M1-BO
BK GY
N L
PWM-OUT
M1-HP
Y1
1
BL
BR
GND
Y2
1
32
8
BL
BR
6
7
G/Y
M20
BR
G/Y
XF1
G/Y
G/Y
65
Y6
PWM-IN
PWM-OUT
GND
Z1
B
N LN
B
82-1
85-2
NLL L
81-1
N
84-2
89
83-2
33
INSTALLERUSERMAINTENANCE TECHNICIAN
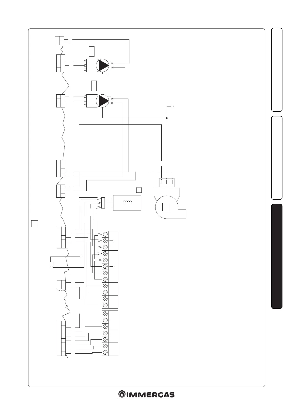
Key:
A2 - P.C.B.
M1-BO - Heat generator circulator
M1-HP - Heat pump circulator
M20 - Fan
M50-BO - Heat unit 3-way valve
Z1 - Antijamming lter
Colour code key:
BK - Black
BL - Blue
BR - Brown
G - Green
DY - Grey
OR - Orange
P - Purple
PK - Pink
R - Red
W - White
Y - Yellow
Y/G - Yellow/Green
W/BK - White/Black

Related product manuals