EasyManua.ls Logo

Integra RDV-1.1 - Page 28

Integra RDV-1.1
139 pages
Print Icon
To Next Page IconTo Next Page
To Next Page IconTo Next Page
To Previous Page IconTo Previous Page
To Previous Page IconTo Previous Page
Loading...
P7801B
P7801A
S7704
1
2
3
P7201B
D7507
1SS352
Q7502 13-BT-211GNK
10G45
11G44
12G43
13G42
1G54
2G53
3G52
4G51
5G50
6G49
7G48
8G47
9G46
F+57
F-1
NC140
NC241
P14
P1013
P1114
P1215
P1316
P1417
P1518
P1619
P1720
P1821
P1922
P25
P2023
P2124
P2225
P2326
P2427
P2528
P2629
P2730
P2831
P2932
P36
P3033
P3134
P3235
P3336
P3437
P3538
P3639
P47
P58
P69
P710
P811
P912
U7501
REMSENS
C7531
104Z
C7532
104Z
C7530
104Z
C7533
104Z
C7504
104Z
C7503 104Z
C7502 104Z
C7501
104Z
C7527
104Z
C7701104Z
C7702
104Z
C7529
104Z
S7506
PLAY
S7505
STOP
S7504
OP/CL
S7503
DISPLAY
S7502
DOWN
S7501
UP
S7705
VIDEOIN
S7703
VIDEOOFF
S7701
STANDBY
D7511
SEL2E10C
D7512
SEL2E10C
D7510
SEL2E10C
D7513
SEL2E10C
D7502
NC
D7501 SEL2E10C
D7504
NC
D7503 SEL2E10C
D7506
NC
D7505
SEL2E10C
D7509
SEL2E10C
D7703
SEL4410R
D7701
NC
D7702
SEL2E10C
Q7515
IMX1A
2
6
1
Q7515
IMX1A
5
3
4
Q7513
IMX1A
2
6
1
Q7513IMX1A
5
3
4
Q7517
IMX1A
2
6
1
Q7517IMX1A
5
3
4
Q7505
IMX1A
5
3
4
Q7505
IMX1A
2
6
1
Q7506
IMX1A
5
3
4
Q7506
2
6
1
Q7507
IMX1A
5
3
4
Q7507
2
6
1
Q7511
IMX1A
2
6
1
Q7511IMX1A
5
3
4
Q7701
IMX1A
2
6
1
Q7701
IMX1A
5
3
4
R7558
0
R7550
0
R7568 100K
R7567 100K
R7565 100K
R7566 100K
R755310K
R7557
1.2K
R755910K
R7554
0
R7552
0
R7555
390
R7556
56
R755110K
R7547
390
R7548
56
R7549
1.2K
R7562
1.2K
R756410K
R7560
390
R7561
56
R7563
NC
R7505
1.8K
R7504
1K
R7503
820
R7502
470
R7501
390
R7507
56
R7508
1.2K
R7506
390
R7509
R7512
56
R7513
1.2K
R7511
390
R7514
R7518
56
R7517
1.2K
R7516
390
R7519
R7520 10K
R7515 10K
R7510 10K
R7542
1.2K
R754410K
R7540
390
R7541
56
R7543
NC
R7546
470
R7545
390
R7705
560
R7706
10K
R7702
56
R7703
1.2K
R7701
390
R7704
NC
Q7514
RN1407
Q7516
RN1407
Q7518
RN1407
Q7508
RN1407
Q7509
RN1407
Q7510
RN1407
Q7512
RN1407
Q7703
RN1407
Q7702
RN1407
Q7503
2SC2712
Q7504
2SC2712
D7508
5.6B
C7525
330
C7524
330
C7522
330
C7526
330
C7523
330
C7518
104Z
C7519
104Z
C7506
223Z
C7507
223Z
C7510
104Z
C7511
104Z
C7508
223Z
C7509
104Z
C7513 104Z
C7517 104Z
C7512
104Z
C7505 100/6.3
C7703
100/6.3
C7520
100/50
C7521
10/50
C7528
100/6.3
C7516
10/16
C7515
2.2/50
R7532
10K
R7531
22K
R7528
100K
R7527
100K
R7530 100K
R7529 100K
R7522
2.7K
R7521
2.7K
R7523
2.7K
R7537
22
R7536
22
R7538
1
R7533
22
R7535
22
R7534
22
R7524
2.7K
R7526
4.7K
R7525
4.7K
X7501
5MHZ
Q7501
MPD780232GC-070-8BT
-VDISP 60
10G71
11G70
12G69
13G68
1G80
2G79
3G78
4G77
5G76
6G75
7G74
8G73
9G72
AVDD+5V 24
AVSS18
FRAIC5
GND2
JOGA26
JOGB27
KEY0 22
KEY1 21
KEY220
KEY319
LED114
LED216
LED317
LED411
LED512
NC166
NC267
P164
P10 53
P11 52
P12 51
P13 50
P14 49
P15 48
P16 47
P17 46
P18 45
P19 44
P263
P20 43
P21 42
P22 41
P23 40
P24 39
P25 38
P26 37
P27 36
P28 35
P29 34
P362
P30 33
P31 32
P32 31
P33 30
P34 29
P35 28
P3665
P461
P5 58
P6 57
P7 56
P8 55
P9 54
STBYLED13
SUBCL7
SUBREQ10
SUBSI8
SUBSO9
VDD+5V1
VDD0+5V 25
VDD2+5V 59
VSS 23
X13
X24
IRIN15
RESET6
SSCBJ
SSCAJ
EVGND
F-
P1
P2
P3
P4
P5
P6
P7
P8
P9
P10
P11
P12
P13
P14
P15
P16
P17
P18
P19
P20
P21
P22
P23
P24
P25
P26
P27
P28
P29
P30
P31
P32
P33
P34
P35
P36
13G
12G
11G
10G
9G
8G
7G
6G
5G
4G
3G
2G
1G
F+
F+
KEY1 KEY1
LED+B LED+B
STBYLED STBYLED
PWRLED PWRLED
LEDGND
P5
P6
P7
P8
P9
P10
P11
P12
P13
P14
P15
P16
P17
P18
P19
P20
P21
P22
PWRLED PWRLED
13G STBYLED STBYLED
12G VDOFFLED VDOFFLED
P4 P23 HDMILED HDMILED
P3 P24 EXTLED EXTLED
P2 P25 DVDLED DVDLED
P1 P26 KEY1 KEY1
P36 P27 LED+B LED+B
P28 SSCAJ SSCAJ
P29 LEDGND LEDGND
P30 SSCBJ SSCBJ
P31 EVGND
11G P32
10G P33
9G P34
8G P35
7G
6G
5G
4G
3G
2G
1G KEY1 KEY1
EVGND
KEY0
SUBRST
SUBCL
SUBSI
SUBSO
SUBREQ
RMCN_IN
F+
F-
-VP
-VPGND
EV5 EV5
EV5
RMCN_IN
LEDGND
EVGND
LED+B
EVGND
LED+B
LED+B
PLAYLED
LEDGND
LEDGND
SUBRST
VDOFFLED
SUBCL
PWRLED
SUBREQ
STBYLED
SUBSO HDMILED
SUBSI EXTLED
STOPLED
OPCLLED DVDLED
STOPLED
PLAYLED
STBYLED
KEY0
PWRLED
VDOFFLED
HDMILED
OPCLLED
EXTLED
DVDLED
LEDGND
0 ohm00 ohm NCR7550
NCD7703 RED NC
REDRED NCD7701
DPS-10.5
D7510 ORANGEORANGE NC
NCD7513 NC BLUE
0 ohmNCR7554
NCNC BLUED7512
RDV-1.1DVSP1000
NCNC 0 ohmR7552
ORANGEORANGE BLUED7511
DVD/EXT
HDMI
EXT
DVD
VIDEO OFF
NCNCR7558 0 ohm
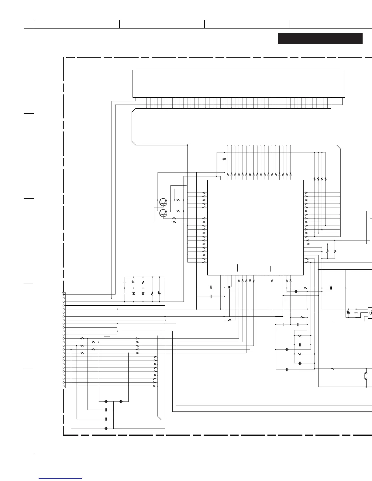
DISPLAY SECTION
0 ohm
NOTE:
FL Tube
Display
Microprocessor
To NADG-8259
RDV-1.1
SCHEMATIC DIAGRAM 3/18
U05 : DISPLAY PC BOARD NADIS-8264
U08 : JOG SWITCH PC BOARD NASW-8267
A
1
2
3
4
5
BCDEFGH

Related product manuals