EasyManua.ls Logo

INVT Goodrive 300

INVT Goodrive 300
289 pages
To Next Page IconTo Next Page
To Next Page IconTo Next Page
To Previous Page IconTo Previous Page
To Previous Page IconTo Previous Page
Loading...
Goodrive300 Series VFD Fault tracking
201
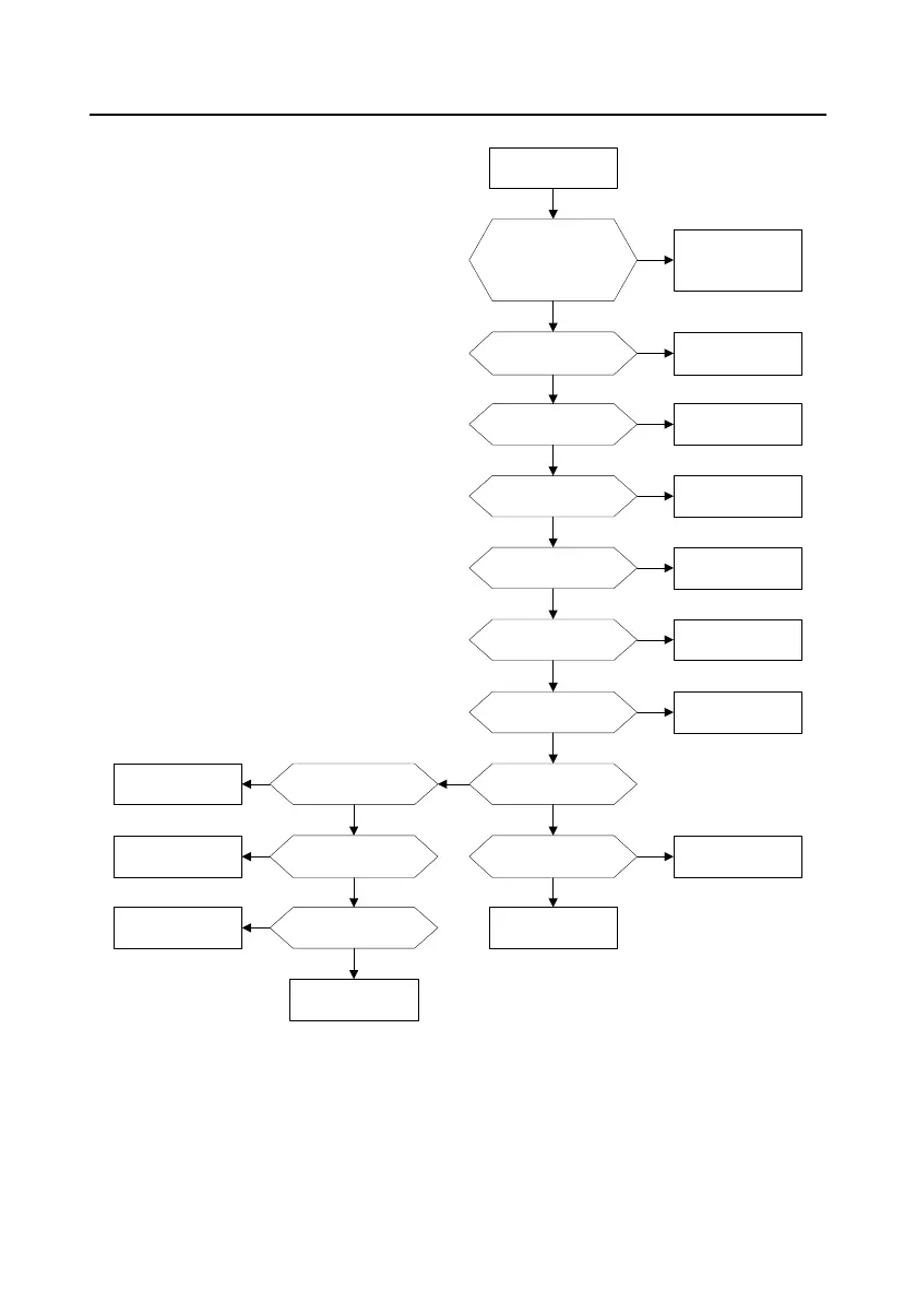
8.6.8 Overcurrent
If it is the VFD fault,
contact our company
Set right
V/F vibration control
parameters
Adjust the V/F curve
Check if there is
abnormal vibration to
the motor
Decrease the torque
boost
Check if the multi-dots
V/F curve is set rightly
If it is the VFD fault,
contact our company
Check if the torque
boost is too big
Set right parameters of
current loop and speed
loop
Clear the interference
source
Check if it is V/F
control
Adjust the ACC/DEC
time
Check if there is
interference source
Parameters autotune
Check if the
ACC/DEC time is too
short
Set right motor type
and parameters
Check if it needs
parameters autotune
Change the motor
Check if the motor is
short circuited to the
earth
Settle the short circuit
problem and configure
the motor cables rightly
Overcurrent
Check if the motor type and
parameters are right
Check if the parameter of
current loop and speed loop
are right
Yes
No
Yes
No
Yes
No
Yes
No
Yes
No
Yes
No
Yes
No
No
Yes
Yes
No
Yes
No
Yes
No
Yes
No
Reduce the load and
increase the capacity of
the VFD
Check if the load is
too heavy
Check if UVW is short
circuited to the earth
Remove the motor cable and
ensure if there is connected
with the earth.

Table of Contents

Related product manuals