EasyManua.ls Logo

ION Explorer Bluetooth 2014 - Radio

ION Explorer Bluetooth 2014
13 pages
Print Icon
To Previous Page IconTo Previous Page
To Previous Page IconTo Previous Page
Loading...
HOMNI
C
11
OFSHEET:
SIZE:
DATED:
DATED:DRAWN:
RELEASED:
SCALE:
FILENAME:
PART NUMBER:
TITLE:
COMPANY:
A
B
D
C
A
B
C
D
654321
ASSY NUMBER:
AM/ANTENNA
LOUT
ROUT
GND
VDD
GND
ST
10KHz/9KHz
zw
1
CH
2
DVSS
3
ROUT
4
L0UT
5
AVSS
6
AVDD
7
XI/RCLK
8
XO
9
ENABLE
10
AMINN
11
AMINP
12
RFINP
13
RFGND
14
SCL
15
SDA
16
VOL
U1
KT9013
FM/ANTENNA1
1
2
L1
COM3
COM2
COM1
COM0
SEG7
SEG6
SEG5
SEG4
SEG3
SEG2
SEG1
SEG0
LED+
LED-
GND
GND
GND
1
2
3
4
5
6
7
8
9
10
11
12
13
14
15
16
17
LCD
RADIO_LCD
R23
100K
R1
47R
C14104
C81
10U/10V
C3
104
1
2
3
4
5
6
CN2
C9
105
C10
105
R3
51R
R4
51R
D2
1N4148
D1
1N4148
C13
100P
R15
10K
R14
10K
L5
FB
R16
33K
C8
104
SW1
SW2
SW6
SW7
SW4
SW5
SW8
SW9
R61
120R
R7 150
R17
180R
R18
270R
R19 390R
R20
510
R21
1.5K
R24
3.9K
RR9
10K
R10
10K
R12
10K
R11
10K
C7
104
R13
10K
C4
104
C11
1UF
R5
5.6K
1
2
3
J1
CON
1
2
3
4
J2
CON-4P-2.5
1
4
3
2
SW3-A
SW-12P
5
8
7
6
SW3-B
SW-12P
R9
0R/NC
1
PD4
2
PD5
3
PD6
4
NRST
5
OSCIN/PA1
6
OSCOUT/PA2
7
VSS
8
VCAP
9
VDD
10
PA3
11
PB5/SDA
12
PB4/SDL
13
PC3
14
PC4
15
PC5
16
PC6
17
PC7
18
PD1/SWIN
19
PD2
20
PD3
IC1
STM8S103F6
R6 10K
R8
10K
R22
10K
R25
10K
R26
1K
R3630K
R27
NC
R28
75R
R29
75R
R30
30K
R31
NC
C17
47P
C18
47P
C5
150P
C6
150P
C1
15P
C12
15P
R2
2.2K
R34
2.2K
C15
105
1
NC
2
GND
4
VCC
3
OUT
X1
12M/HZ
+3.3V
+3.3V
+3.3V
+3.3V
+3.3V
SWIN
NRST
ST
+3.3V
SWIN
NRST
+3.3V
ST
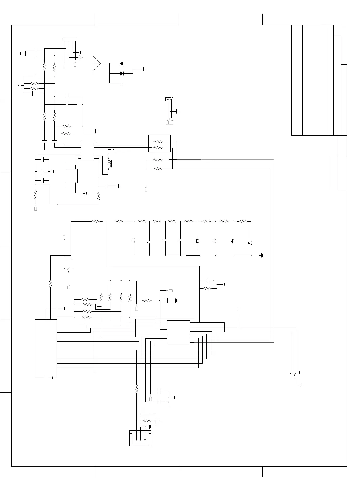
IPA_RADIO收音板V1.2 有源晶体
拟制: 审核: 批准:

Related product manuals