EasyManua.ls Logo

iPECS eMG80 - Page 36

iPECS eMG80
721 pages
Print Icon
To Next Page IconTo Next Page
To Next Page IconTo Next Page
To Previous Page IconTo Previous Page
To Previous Page IconTo Previous Page
Loading...
iPECS eMG80/100& eMG800 & UCP & vUCP
Administration and Programming Manual Issue 2.5
22
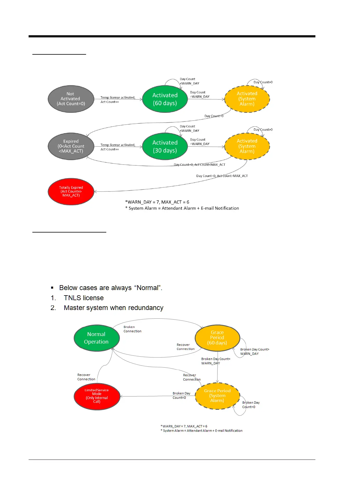
Temp License State
Temp License can be activated a total 6 times. It is valid for 60 days at first and 30 days from the second to
last. System Alarm occurs daily for 7 days before expiration.
T-Net or Redundancy State
T-Net LCM license is valid for 60 days if the connection is broken. And Redundancy for the UCP system is
valid for 60 days if the System is slave, active state, and the connection is broken.
But the limitation is not applied in the Master system. System Alarm occurs daily whenever the broken day
counter is smaller than 7, and the alarm will be stopped if the connection is restored.

Table of Contents

Other manuals for iPECS eMG80

Related product manuals