EasyManua.ls Logo

Isuzu 3LD - Lubrication (continued)

Isuzu 3LD
51 pages
Print Icon
To Next Page IconTo Next Page
To Next Page IconTo Next Page
To Previous Page IconTo Previous Page
To Previous Page IconTo Previous Page
Loading...
II. Engine Component Description
U L-Series Diesel 18
Lubrication (continued)
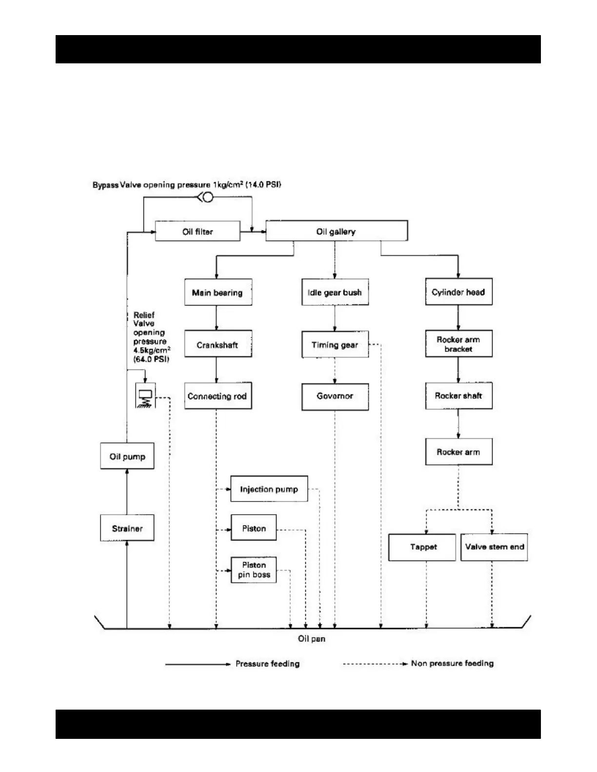
Below is the oil full flow diagram. Note the valve opening pressure for the oil filter bypass valve
(14 PSI is where the valve begins to open. The same is true for the oil pump relief valve, which
begins to open at 64 PSI.).

Related product manuals