EasyManua.ls Logo

iXBlue EOM - Page 16

Default Icon
27 pages
Print Icon
To Next Page IconTo Next Page
To Next Page IconTo Next Page
To Previous Page IconTo Previous Page
To Previous Page IconTo Previous Page
Loading...
EOMs Operating Manual
Ref. Ed. 0 08/02/2021 16
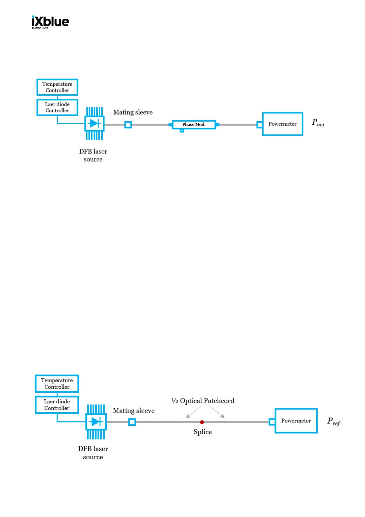
3.1.1.3 Phase EOM transmission measurement (P
out
):
Fig. 22
Note: This measurement includes an uncertainty attributed to the optical connector’s
misalignment and mating sleeve.
Depending on the quality / compatibility of each optical element (connectors, mating sleeve), we
estimate that the excess optical losses are as following:
FC/APC @1550 nm: IL 0.25 dB per connector
FC/APC @1060 nm: IL 0.4 dB per connector
FC/APC @850 nm: IL 0.5 dB per connector.
3.1.2 W/O OPTICAL CONNECTORS (CUT-BACK METHOD)
The cut-back method is a well-known set up to avoid the uncertainty induced by optical
connectors. However, this method needs the use of a fiber fusion splicer equipment.
3.1.2.1 Reference measurement (P
ref
):
Fig. 23