EasyManua.ls Logo

Jack JK-T781D - 28: STITCHING TROUBLES CAUSED BY OTHER REASONS

Jack JK-T781D
64 pages
Print Icon
To Next Page IconTo Next Page
To Next Page IconTo Next Page
To Previous Page IconTo Previous Page
To Previous Page IconTo Previous Page
Loading...
-25-
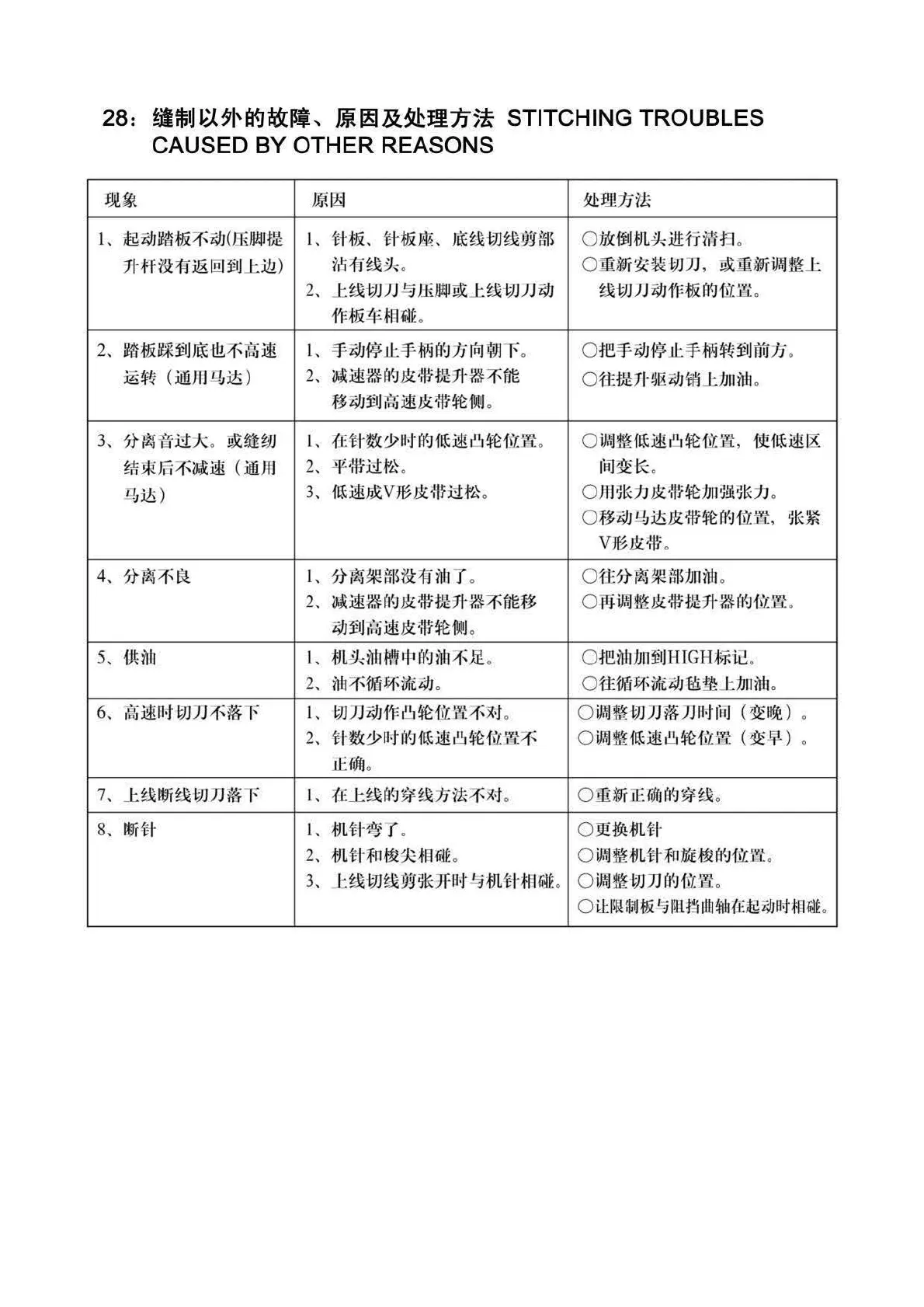
28:
!i$1JL;1.9~~~~,
mi~&~Jin)*
STITCHING TROUBLES
CAUSED BY OTHER REASONS
~~
)~~
~H.ll!1Ji!
L
~
i;I
J
~
t&
~ i;fj
(J.IJ~
fJi!
L
tl;t&,
'M-;t&~,
r~~:t-tJJ~9Yifl5
o
J1J.
f~J
tJLih
m:
fi
m
f.J
o
Jl·
;ff
¥.ft
~
~
illJ3§1J
J:.
:iU)
t~ff~iJ,
o
O
M~fr~~
·
I:JJJJ
,
~
!
l
ifffri)~
~
J:
2,
J:
~
·
!iT]
)J
.!:§
IliJJf.I
J
W(:
J:
~
·
I;J
)J
i4J
tl
·
I7J
)J
iil
J
~;t:Jj
(B
1ft
ft. 0
1
'F;t&$
~
~~
0
2,
ll\!i
~
~
trJ
Jtt;
-t!.!.
:::f
1.~
]ig
L
=¥-l;J
J w
.t1::
=¥-
m
ft'~
JJ
I1IJ
ijyJ
r o
0
~~
=¥-4'
1
~
ll:::f:ft14~~1JfitrJJ
.
)E~"'fi
( lili
Jll
~
~
)
2,
~:l.i!
:1*
MJ
&:
·M~ :t!
~
Jl
~
.::f'
flt
o
r-t
fJ%Jl
!M&
i;J
J
f~
J:J
Jn
n11
.
~
W1frJ
rt1i
:iii!
J.U
*~1Y!IJ
o
3,
7t
-
~
*
:i:J:
.k
f 1:1 0
!iX:~~JJ
L
1:F.
t l·
~
y
IJ
J
(~
fl£
:im
1
~
1
~1ft
'R 0 0
iJ~3
~
fl£
.illi
r!J
~
{
1'£
:&.
,
1t
fl£
.illi
IK
rt~
~oa
/f~
~Jm
(
Jill)fJ
2,
lf'W7litf'~
o
li
:W!t
-
~
.
q
J:ib
)
3,
fll:im
~Vf~
&:
{j1:i:J::f'~
o
o
m
5~1J&·~W~J
Jn~m5~
1J
o
0 ~
t9
J
fb:ib&:
*~
fl''.l
{f[yt,
5K~
Vf~J.t
{j}
o
4,
7t~7f'i5!
L
'lt~~tm¥.ft1=Tirh
T o
O
tt?
}
~~
ti
i
51J
n
nil
o
2,
~
]ig~
t~~
&:
'W7m.J=t-r,g,~
fiU~
0
j;l}
iffil
~BE.
<irfrtl!7f·r,g,
(~
f
ilft
0
~JfiJ~:itl!&:Wi~'MU
o
5,
m~
L
:fJVJ,
*b
#~
Jt'
t~J
nll
1~
.fE
o
O
le!.
~
hJJn¥UHI
G
H
;J.,'Jd2.
o
2,
iUJ7f'{Nj
:~;.f.
VIi
iifJ
0
O
tt
Vfi$1'
ikE
i;~J
1!1:!
'/:U:
:bll?lb
o
6,
~:illi
n117JJJ
~fftl'
L
!iTJ
JJ
~
Jf
'F
~1
~f!L
'ri:/f'x·
t o
0
i)rd~
·
~J]
JJ
m:
JJ
fi
J
ihJ
(~I~)
0
2,
~
~
-
~di'I1·H~~fl£:il8~1V:~~
0
iffll!ft
fl£
iar8~11L~
(
~11!)
.
iEfiffJ
.
7,
J:
~:tMJT
~
VJ
JJ
rtr
r
L
1£J:
~
(:~)
~
~.lt1J
7t
:::f)(i'j
0
0 11
Ufr
IE
fifo
(i9
~ ~ o
8,
tfrti' L
fJLtf
·~
[ o
O
~i!HJ
L
t
l
·
2,
tiL
!fl·
;fu
~::R
tB
~
o o
·
ifl'd~
tJLtt-
~
1$E
~
~'~<J
1fr
J!t.
.
3,
1::
t:l·
!iTJ
~:t
9Y
iJK
1f
B·t
£g
:fJL
/t-1-
:WI
r~F.
o
0
ifti]
~
·
!iT]
JJ
(3~
1!1:
~~
0
o ~•••~~~
~-
~~~Mma
.
From the library of: Superior Sewing Machine & Supply LLC

Related product manuals