EasyManua.ls Logo

Jacobsen AR331 - 42.1 Hydraulic Schematic

Jacobsen AR331
230 pages
Print Icon
To Next Page IconTo Next Page
To Next Page IconTo Next Page
To Previous Page IconTo Previous Page
To Previous Page IconTo Previous Page
Loading...
92
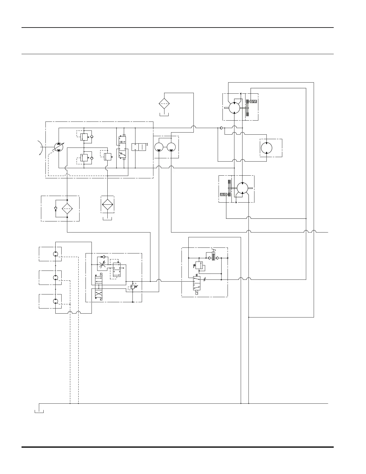
AR331
42.1 Hydraulic Schematic
3WD Option Schematic
Serial No. All
.39 ci .39 ci
4060 psi
4060 psi
200 psi
2.14 ci
3000
RPM
A
B
Gear
Pump
Right Front
Wheel Motor
Rear Wheel
Motor
1X2
1X2
RL
LR
Left Front
Wheel Motor
13 ci
13 ci
28.7 ci
A
B
0.671 ci
0.671 ci
0.67g1 ci
A
B
P
G
T
Reel
Valve
SOL2
SOL1
Left Front
Reel Motor
Right Front
Reel Motor
Center
Reel Motor
10
Micron
25 psi
Crack
Bypass
Charge
Filter
Oil
Cooler
100
Mesh
Screen
507 PSI
CHG
DR
PB1
PB2
Brake
Valve

Related product manuals