EasyManua.ls Logo

Jets VFD Valve - Function and Principle; VFD Valve Operation Explained

Jets VFD Valve
7 pages
Print Icon
To Next Page IconTo Next Page
To Next Page IconTo Next Page
To Previous Page IconTo Previous Page
To Previous Page IconTo Previous Page
Loading...
VFD Valve, Piston Complete
Tel. +47 70 03 91 00
www.jetsgroup.com
Product No. 054100973
Doc. Rev.: 8 (2022-03-04)
3
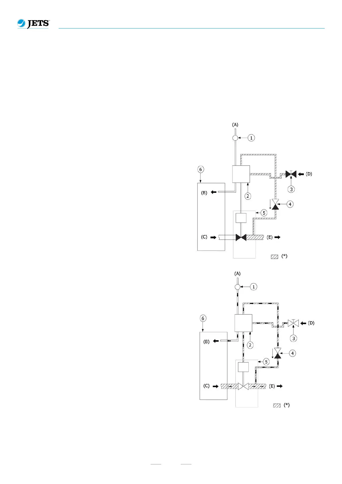
Function and Principle
Explanation of VFD Valve Function
Water Inlet
VPC-V Controller
Release Mechanism
Non-return Valve
D Valve
Source (toilet, urinal, etc.)
(A) Water Supply
(B) Water Inlet to the Source
(C) Outlet from the Source
(D) Air Inlet
(E) D Valve Outlet
(*) Vacuum in the piping as indicated.
Normal Position: Closed Valve
VPC-V Controller - CLOSED
D Valve - CLOSED
Emptying Sequence
1. Release Mechanism - OPEN
2. VPC-V Controller - OPEN
3. D Valve - OPEN
Closing Sequence
1. Release Mechanism - CLOSED
2. Air is sucked into the VPC Controller
deciding the controller's timing.
3. VPC-V Controller - CLOSED
4. D Valve - CLOSED
Result: Effluent is sucked by vacuum from the source. Water flows to the
source.

Related product manuals