EasyManua.ls Logo

JVC KD-DV4504 - Page 86

JVC KD-DV4504
90 pages
Print Icon
To Next Page IconTo Next Page
To Next Page IconTo Next Page
To Previous Page IconTo Previous Page
To Previous Page IconTo Previous Page
Loading...
4
When connecting the external components, refer also to the manuals supplied for the components and
adapters.
CAUTION:
Before connecting the external components, make sure that the unit is turned off.
You can connect the following JVC components to the CD changer jack.
JVC component Model name
CD changer (CD-CH) CH-X1500, etc.
You can also connect the following components through the various JVC adapters.
Connection cords may need to be purchased separately.
Component Adapter Model name
iPod Interface adapter for iPod KS-PD100
Portable audio player with line
output jacks
Line input adapter KS-U57
Portable audio player with 3.5 mm
stereo mini jack
AUX input adapter KS-U58
D
E
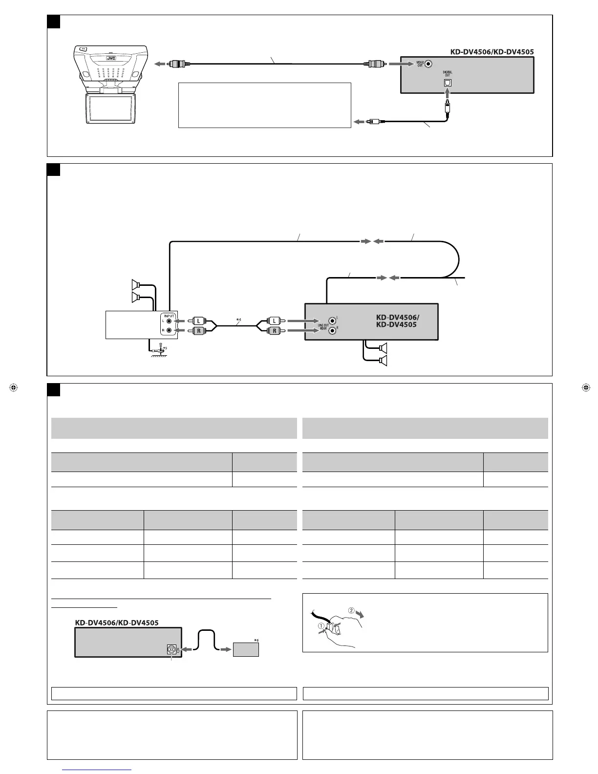
Connecting the external amplifier / Penyambungan penguat eksternal
You can connect an amplifier to upgrade your car stereo system.
Connect the remote lead (blue with white stripe) to the remote lead of the other equipment so that it
can be controlled through this unit.
Disconnect the speakers from this unit, connect them to the amplifier. Leave the speaker
leads of this unit unused.
Anda dapat menyambungkan penguat untuk meningkatkan sistem stereo mobil anda.
Sambungkan ujung jauh (biru dengan strip putih) ke ujung jauh dari peralatan lain sehingga dapat
dikontrol melalui unit ini.
Putuskan sambungan speaker-speaker dari unit ini, sambungkan ini ke penguat. Biarkan
ujung speaker dari unit ini tidak digunakan.
Rear speakers
Speaker-speaker belakang
JVC Amplifier
Penguat JVC
Remote lead
Ujung jauh
Y-connector
*
3
Konektor Y *
3
Remote lead (blue with white stripe)
Ujung jauh (biru dengan strip putih)
To the remote lead of other equipment or automatic antenna if any
Ke ujung jauh dari peralatan lain atau antena otomatis jika ada
Front speakers
Speaker-speaker depan
Required connections for DVD playback / Penyambungan-penyambungan yang diperlukan untuk memutar ulang DVD
Audio/video control amplifier or the decoder compatible with the
multichannel digital sources
Amplifier kontrol audio/video atau decoder yang kompatibel dengan
sumber digital multi-saluran
KV-MR9010
9-INCH WIDESCREEN MONITOR *
3
MONITOR LAYAR LEBAR 9 INCI *
3
Digital optical cable *
3
Kabel optik digital *
3
*
3
Tidak disediakan untuk unit ini.
*
4
Kabel sinyal (tidak disediakan untuk unit ini).
*
5
Pasangkan dengan kuat kabel tanah ke bodi besi atau ke casis dari mobil—pada tempat yang tidak dilapisi cat
(jika dilapisi cat, hilangkan cat sebelum memasang kabel). Kegagalan melakukan ini mungkin menyebabkan
kerusakan pada alat penerima tersebut.
*
6
Untuk menggunakan komponen ini, lakukan pengaturan masukan eksternal yang benar (lihat BUKU
PETUNJUK di hal. 27).
Video cord
*
3
Kabel video *
3
*
3
Not supplied for this unit.
*
4
Signal cord (not supplied for this unit).
*
5
Firmly attach the ground wire to the metallic body or to the chassis of the car—to the place uncoated with paint
(if coated with paint, remove the paint before attaching the wire). Failure to do so may cause damage to the
unit.
*
6
To use these components, set the external input setting correctly (see page 27 of the INSTRUCTIONS).
Connecting the external components / Menyambung komponen eksternal
F
iPod is a trademark of Apple Inc., registered in the U.S. and other countries.
To disconnect the connector / Untuk memutuskan konektor
Hold the connector tightly ( 1 ), then pull it out ( 2 ).
Pegang erat konektor ( 1 ) lalu tarik keluar ( 2 ).
CD changer jack /
Konektor CD changer
CD-CH / KS-PD100 /
KS-U57 / KS-U58
When connecting an external component / Apabila menghubungkan
komponen eksternal
iPod adalah merek dagang dari Apple Inc., terdaftar di Amerika Serikat dan di negara-negara lain.
Bila menghubungkan komponen eksternal, rujuk juga buku petunjuk yang dibekalkan untuk komponen
dan adaptor.
PERINGATAN:
Sebelum menyambungkan komponen eksternal, pastikan bahwa unit sudah dimatikan.
Anda dapat menghubungkan komponen JVC berikut ini ke jack CD changer.
Komponen JVC Nama Model
CD changer (CD-CH) CH-X1500, etc.
Anda juga dapat menghubungkan komponen berikut ini melalui berbagai adaptor JVC.
Kabel koneksi mungkin harus dibeli secara terpisah.
Komponen Adaptor Nama Model
iPod Adaptor interface untuk iPod KS-PD100
Audio player portabel dengan jack
line output
Adaptor line input KS-U57
Audio player portabel dengan jack
stereo mini 3,5 mm
Adaptor AUX input KS-U58
Instal3-4_DV4506_007A_f.indd 4Instal3-4_DV4506_007A_f.indd 4 11/11/08 8:29:29 AM11/11/08 8:29:29 AM

Table of Contents

Other manuals for JVC KD-DV4504

Related product manuals