EasyManua.ls Logo

JVC KD-DV5300 - Page 48

JVC KD-DV5300
50 pages
Print Icon
To Next Page IconTo Next Page
To Next Page IconTo Next Page
To Previous Page IconTo Previous Page
To Previous Page IconTo Previous Page
Loading...
4
A
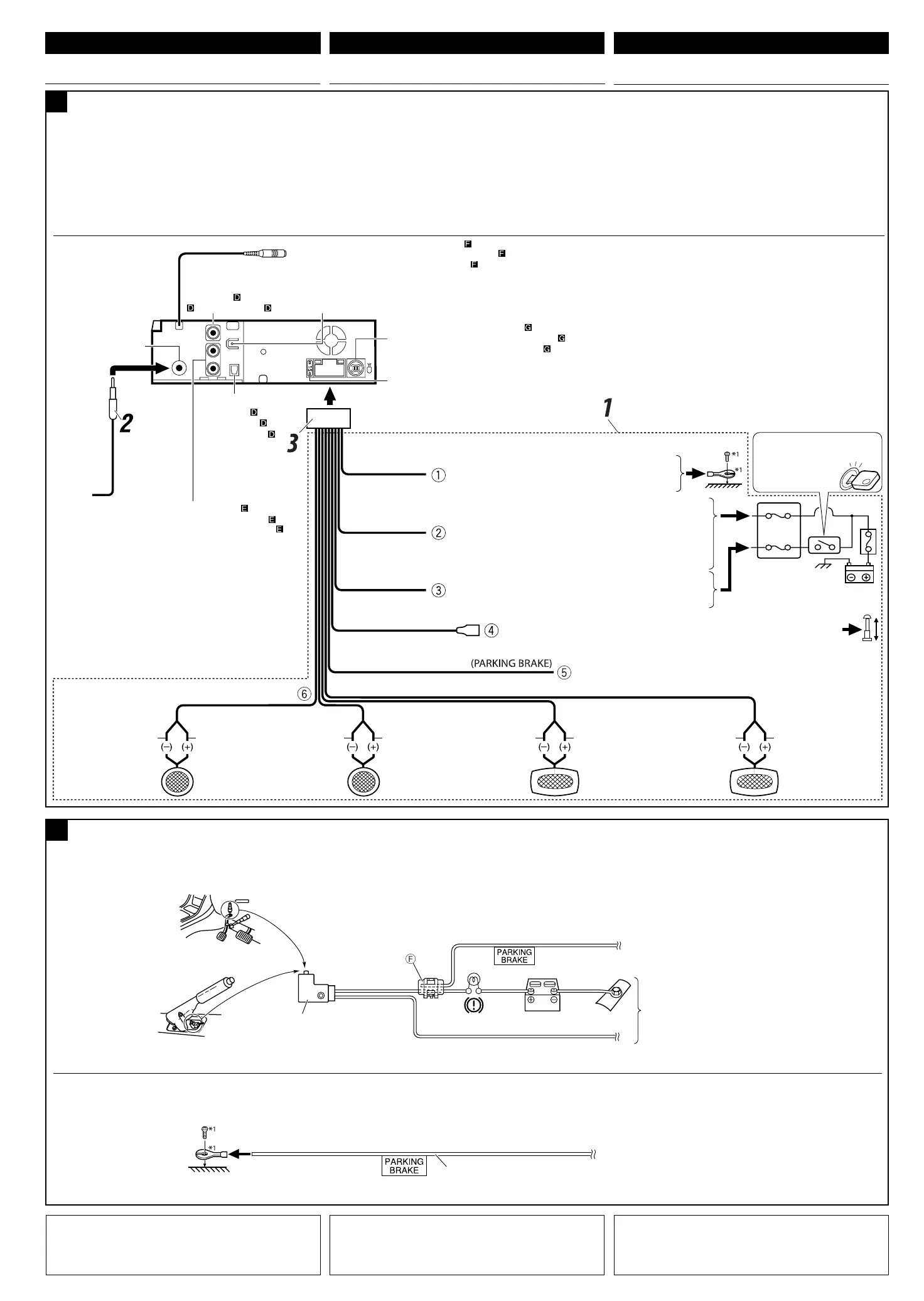
Typical connections / Conexiones tipicas / Raccordements typiques
Before connecting: Check the wiring in the vehicle carefully.
Incorrect connection may cause serious damage to this unit.
The leads of the power cord and those of the connector from the car
body may be different in color.
1 Connect the colored leads of the power cord in the order
specified in the illustration below.
2 Connect the antenna cord.
3 Finally connect the wiring harness to the unit.
LINE OUT (see diagram )
Salida de línea (véase diagrama )
Sortie de ligne (voir le diagramme )
Rear ground terminal
Terminal de tierra posterior
Borne arrière de masse
To external components (see diagram
)
A los componentes externos (véase el diagrama )
Aux appareils extérieurs (voir le diagramme )
15 A fuse
Fusible de 15 A
Fusible 15 A
Black
Negro
Noir
Blue with white stripe
Azul con rayas blancas
Bleu avec bande blanche
Red
Rojo
Rouge
Yellow
*
2
Amarillo *
2
Jaune *
2
To metallic body or chassis of the car
A un cuerpo metálico o chasis del automóvil
Vers corps métallique ou châssis de la voiture
Ignition switch
Interruptor de encendido
Interrupteur d’allumage
Fuse block
Bloque de fusibles
Porte-fusible
To an accessory terminal in the fuse block
A un terminal accesorio del bloque de fusibles
Vers borne accessoire du porte-fusible
Left speaker (front)
Altavoz izquierdo (frontal)
Enceinte gauche (avant)
Right speaker (front)
Altavoz derecho (frontal)
Enceinte droit (avant)
Left speaker (rear)
Altavoz izquierdo (trasero)
Enceinte gauche (arrière)
Right speaker (rear)
Altavoz derecho (trasero)
Enceinte droit (arrière)
Purple
Púrpura
Violet
Purple with black stripe
Púrpura con rayas negras
Violet avec bande noire
Green
Verde
Vert
Green with black stripe
Verde con rayas negras
Vert avec bande noire
Gray
Gris
Gris
Gray with black stripe
Gris con rayas negras
Gris avec bande noire
White
Blanco
Blanc
White with black stripe
Blanco con rayas negras
Blanc avec bande noire
ENGLISH
Antes de la conexión: Verifique atentamente el conexionado del
vehículo. Una conexión incorrecta podría producir daños graves en la
unidad.
Los cordones del cable de alimentación y los del conector procedentes
de la carrocería del automóvil podrían ser de diferentes en color.
1 Conecte los conductores de color del cable de alimentación en el
orden especificado en la ilustración de abajo.
2 Conecte el cable de antena.
3 Por último, conecte el cable de alimentación a la unidad.
ESPAÑOL FRANÇAIS
Avant de commencer la connexion: Vérifiez attentivement le
câblage du véhicule. Une connexion incorrecte peut endommager
sérieusement l’appareil.
Le fil du cordon d’alimentation et ceux des connecteurs du châssis de
la voiture peuvent être différents en couleur.
1 Connectez les fils colorés du cordon d’alimentation dans l’ordre
spécifié sur l’illustration ci-dessous.
2 Connectez le cordon d’antenne.
3 Finalement, connectez le faisceau de fils à l’appareil.
To a live terminal in the fuse block connecting to the car battery
(bypassing the ignition switch) (constant 12 V)
A un terminal activo del bloque de fusibles conectado a la batería del
automóvil (desviando el interruptor de encendido) (12 V constantes)
A une borne sous tension du porte-fusible connectée à la batterie de la
voiture (en dérivant l’interrupteur d’allumage) (12 V constant)
To the remote lead of other equipment or automatic antenna if any (200 mA max.)
Al conductor remoto de otro equipo o de la antena automática, si hubiere (máx. 200 mA)
Au fil de télécommande de l’autre appareil ou à l’antenne automatique s’il y en a une (200 mA max.)
ELECTRICAL CONNECTIONS
CONEXIONES ELECTRICAS
RACCORDEMENTS ELECTRIQUES
Connecting the parking brake wire / Conexión del cable del freno de estacionamiento / Connexion du cordon de frein de stationnement
When installing the monitor in a location where it can be
seen by the driver
Connect the parking brake wire to the parking brake system built in
the car.
When installing the monitor in a location where it cannot be
seen by the driver
Connect the parking brake wire to metallic body or chassis of the
car.
Lorsqu’on installe le moniteur à un emplacement où il peut
être vu du conducteur
Connectez le fil de frein de stationnement au système de frein de
stationnement.
Parking brake wire (light green)
Cable del freno de estacionamiento (verde claro)
Fil du frein de stationnement (vert clair)
To metallic body or chassis of the car
A un cuerpo metálico o chasis del automóvil
Vers corps métallique ou châssis de la voiture
Parking brake switch (inside the car)
Interruptor del freno de estacionamiento
(dentro del automóvil)
Commutateur de frein de stationnement
(intérieur de la voiture)
Parking brake
Freno de estacionamiento
Frein de stationnement
Lorsqu’on installe le moniteur à un emplacement où il ne
peut pas être vu du conducteur
Connectez le fil du frein de stationnement au corps métallique ou
châssis du véhicule.
Parking brake wire (light green)
Cable del freno de estacionamiento (verde claro)
Fil du frein de stationnement (vert clair)
Light green
Verde claro
Vert clair
To parking brake, metallic body or chassis of the car
Al freno de estacionamiento, la carrocería metálica o el chasis del automóvil
Au frein de stationnement, corps métallique ou châssis du véhicule
VIDEO OUT
(see diagram
/ véase diagrama
/voir le diagramme )
DIGITAL OUT
(see diagram
/
véase diagrama /
voir le diagramme )
Al instalar el monitor en un lugar donde no pueda ser visto por
el conductor
Conecte el cable del freno de estacionamiento a la carrocería metálica
o al chasis del automóvil.
Al instalar el monitor en un lugar donde pueda ser visto por el
conductor
Conecte el cable del freno de estacionamiento al sistema de freno de
estacionamiento del automóvil.
B
Antenna terminal
Terminal de la antena
Borne de l’antenne
To steering wheel remote controller (see diagram )—only for KD-ADV5380
Al control remoto del volante de dirección (véase diagrama )—sólo para KD-ADV5380
Pour la télécommande de volant (voir le diagramme )—seulement pour le KD-ADV5380
*
1
Not supplied for this unit.
*
2
Before checking the operation of this unit prior to installation, this
lead must be connected, otherwise power cannot be turned on.
*
1
No suministrado con esta unidad.
*
2
Antes de comprobar el funcionamiento de esta unidad previa a de
la instalación, es necesario conectar este cable, de lo contrario no se
podrá conectar la alimentación.
*
1
Non fourni avec cet appareil.
*
2
Pour vérifier le fonctionnement de cet appareil avant installation, ce fil
doit être raccordé, sinon l’appareil ne peut pas être mis sous tension.
Instal4-6_KD-ADV5380[J]f.indd 4Instal4-6_KD-ADV5380[J]f.indd 4 12/19/06 9:06:15 AM12/19/06 9:06:15 AM

Related product manuals