EasyManua.ls Logo

JVC KD-SH1000 - Page 5

JVC KD-SH1000
6 pages
Print Icon
To Next Page IconTo Next Page
To Next Page IconTo Next Page
To Previous Page IconTo Previous Page
To Previous Page IconTo Previous Page
Loading...
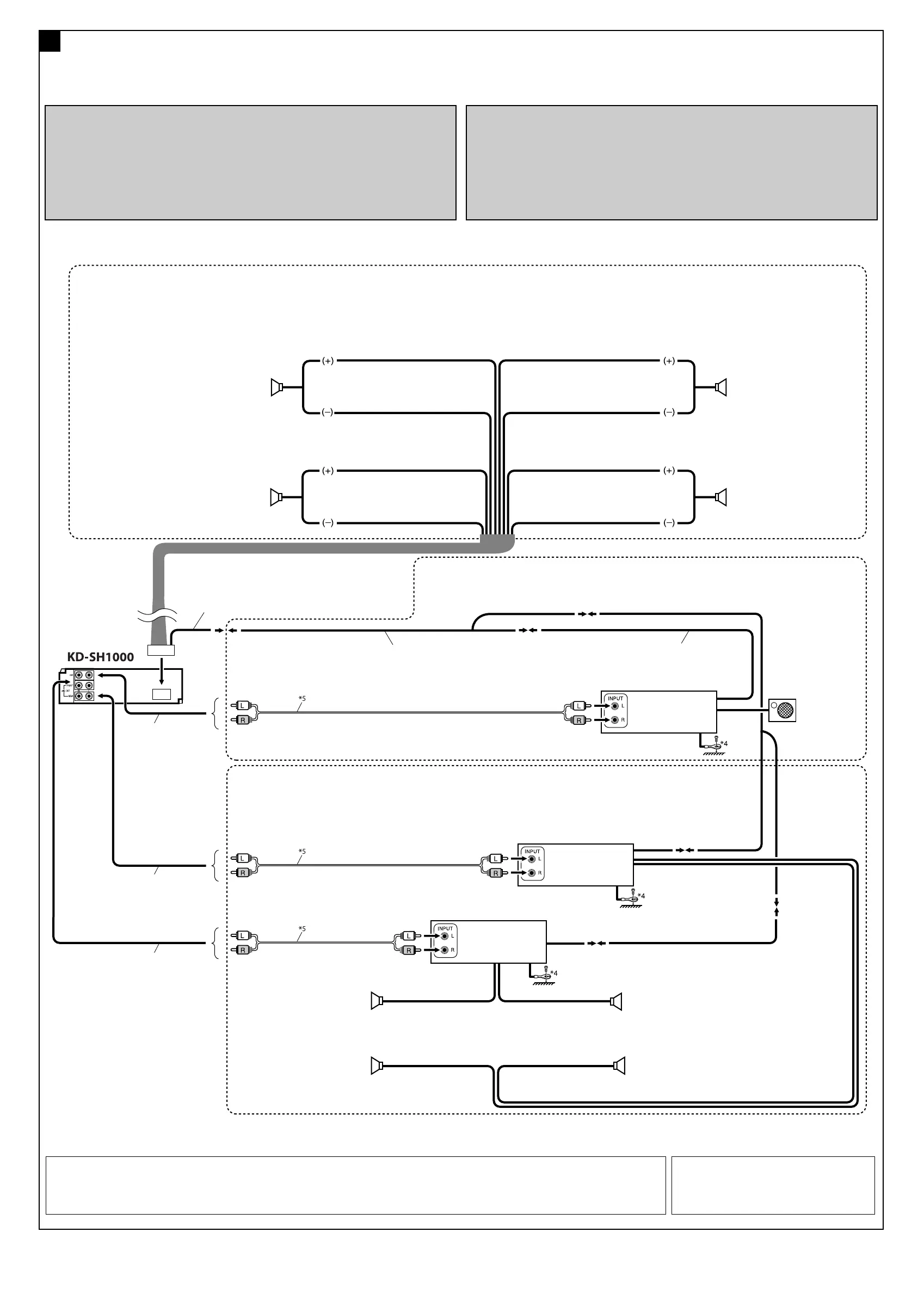
Vous pouvez recréer un monde de “son pur” dans votre voiture en connectant un système d’enceintes à trois
voies (hautes fréquences/moyennes fréquences/extrêmes graves).
IMPORTANT:
Si vous avez installé un système d’enceintes à trois voies dans votre voiture, assurez-vous
de ce qui suit.
Connectez le système d’enceintes comme montré ci-dessous.
Avant d’utiliser le système, mettez en service le réseau de transition et préréglez les fréquences de
coupure appropriées pour HPF/LPF (plus spécialement pour HPF); sinon, les enceintes risqueraient
d’être endommagées.
Pour en savoir plus sur les réglages, référez-vous aux pages 21 et 22 du MANUEL D’INSTRUCTIONS.
You can enjoy a world of “pure audio” in your car by connecting 3-way network speaker system
(high-range/mid-range/subwoofer).
IMPORTANT:
If you have installed the 3-way network speaker system in the car, make sure of the
following.
Connect the speaker system as illustrated below.
Before using the system, activate crossover network and preset the appropriate cutoff frequencies for
HPF/LPF (especially for HPF); otherwise, it may damage the speakers.
For details about the setting, see pages 21 and 22 of the INSTRUCTIONS.
5
E
Speaker connections for 3-way network speaker system / Connexion des enceintes pour un système d’enceintes à 3 voies
Right high-range speaker
Haut-parleur hautes fréquences droit
Remote lead (Blue with white stripe)
Fil d’alimentation à distance (Bleu avec bande blanche)
Y-connector (not supplied for this unit)
Connecteur Y (non fourni avec cet appareil)
Left high-range speaker
Haut-parleur hautes fréquences gauche
Connecting subwoofer / Connexion du haut-parleur d’extrêmes graves
Remote lead
Fil d’alimentation à distance
White with black stripe
Blanc avec bande noire
White
Blanc
Gray with black stripe
Gris avec bande noire
Gray
Gris
Green with black stripe
Vert avec bande noire
Green
Vert
Purple with black stripe
Violet avec bande noire
Purple
Violet
Left mid-range speaker
Haut-parleur moyennes fréquences gauche
Right mid-range speaker
Haut-parleur moyennes fréquences
droit
When connecting the speakers (high-range/mid-range) through the speaker output
Lors de la connexion des enceintes (hautes fréquences/moyennes fréquences) aux sorties d’enceinte
When connecting the speakers (high-range/mid-range) through the external amplifiers—to
obtain more powerful sound
Lors de la connexion des enceintes (hautes fréquences/moyennes fréquences) à travers des
amplificateurs extérieurs—pour obtenir un son plus puissant
JVC Amplifier
JVC Amplificateur
JVC Amplifier
JVC Amplificateur
JVC Amplifier
JVC Amplificateur
Subwoofer
Caisson de grave
Right high-range speaker
Haut-parleur hautes fréquences droit
Left high-range speaker
Haut-parleur hautes fréquences
gauche
Left mid-range speaker
Haut-parleur moyennes fréquences
gauche
Right mid-range speaker
Haut-parleur moyennes fréquences droit
To subwoofer out
À la sortie du caisson
de grave
To LINE OUT (REAR)
À LINE OUT (REAR)
To LINE OUT (FRONT)
À LINE OUT (FRONT)
*
4
Firmly attach the ground wire to the metallic body or to the chassis of the car—to the place uncoated with paint (if coated with paint, remove the paint before attaching the
wire). Failure to do so may cause damage to the unit.
*
4
Attachez solidement le fil de mise à la masse au châssis métallique de la voiture—à un endroit qui n’est pas recouvert de peinture (s’il est recouvert de peinture, enlevez d’abord
la peinture avant d’attacher le fil). L’appareil peut être endommagé si cela n’est pas fait correctement.
*
5
Signal cord (not supplied for this unit)
*
5
Cordon de signal (non fourni avec cet autoradio)
Instal4-6_SH1000E_010A_f.indd 5Instal4-6_SH1000E_010A_f.indd 5 1/21/06 12:39:21 PM1/21/06 12:39:21 PM

Other manuals for JVC KD-SH1000

Related product manuals