EasyManua.ls Logo

JVC MX-G71R - Page 47

JVC MX-G71R
86 pages
Print Icon
To Next Page IconTo Next Page
To Next Page IconTo Next Page
To Previous Page IconTo Previous Page
To Previous Page IconTo Previous Page
Loading...
ABCD E F G
1
2
3
4
5
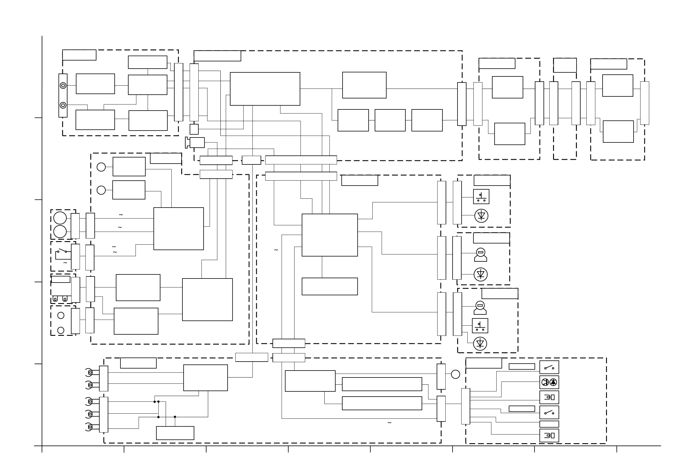
2-1
MX-G71R
Block diagram
FM FRONTEND
TU1
FM/DET
AM/DET
IC 1
RDS
IC 3
RDS
MW RF/OSC
COIL
PLL
Synthesizer
IC2
TUNER
MPX
CD
AUX
AUX
IN
MAIN
FOCUS/SPINDLE/
FEED/TRACKING
BTL DRIVER
IC801
SOURCE SELECTOR
& E.VOL
IC436
MAIN HPF
MUTE SYSTEM
IC481
INPUT AMP
IC 501
HARMONICS
GENERATOR
IC 502
LPF
IC 526
CN870/CN871
CN661
FW714
CN215
CN205
CN207
CN217
CN704
J81
RELAY
RY2
RELAY
RY1
SPEAKER TERMINAL
POWER AMP
IC 701
SUB WOOFER
POWER AMP
IC602
MAIN
CN1
CN11
CN801
CN601
CN854
CN855
P011
P001
CN804
CN805
RF & SERVO AMP
IC601
DIGITAL SERVO
&
PROCESSOR
IC 651
UNIT MICOM
CD CHANGER
CONTROL
IC 251
L MOTOR
DRIVER
IC 851
R MOTOR
DRIVER
IC 852
CN651
CN860/CN861
CAM0 3
CAM4 7
1SSW 3SSW
1MSW 3MSW
A+C
B+D
E F
F
T
FM SM
ARF
TX
CD OUT
L CAM
R CAM
SW1 6
PICKUP
TRACKING
FOCUS
FEED
M
MICOM
IC 810
FL DISPLAY
FL 801
CN880
CN870
CN911
FW901
FW915
FW915
KEY
LED
SEARCH
KNOB
LED
MAIN VOL
WOOFER VOL
SOUND MODE
KEY
LED
KEY1,11 CD1LED
CD2LED
CD3LED
SEARCH R,F
KEY21,22
VOL
KEY2,3,21,32,41,42
KCMND
MS TAT
KCLK
MRDY
MPX
VOLDA,VOKCK
M
M
FMN-008
FMB-028-3
FM
AM
DIGITAL
OUT
TX
SPINDLE
M
FMB-028-1
FMC-022/024-1
FMA-006
FMH-031-2
FMH-
031-1
FMB-028-5
FMH-031-3
FMB-028-2
CN315
IF
TAPE
CN316
CN306
CN305
PB/REC AMP
IC302
HEAD SW
IC301
SERIAL TO PARALLEL
PORT EXTENSION
IC303
SOLENOID DRIVE FOR RP MECHA
Q3314 Q3315
SOLENOID DRIVE FOR PB MECHA
Q3312 Q3313
CN301CN302
FW301CN303
CN333
M
DRIVER
R
L
R
L
PB MECHA HEAD
RP MECHA HEAD
SLCKEY
1 2
SLCKEY1 2PHOTO A,B
SW302
SW306
IC331
SOLENOID
SW303
SW304
SW305
SW316
SOLENOID
IC332
SLCKEY2
PHB
SLCK
PHA
PB MECHA
PP MECHA
FMP-007-2
FMP-007-1

Related product manuals