EasyManua.ls Logo

JVC TH-C30J - Page 70

JVC TH-C30J
91 pages
Print Icon
To Next Page IconTo Next Page
To Next Page IconTo Next Page
To Previous Page IconTo Previous Page
To Previous Page IconTo Previous Page
Loading...
2-10
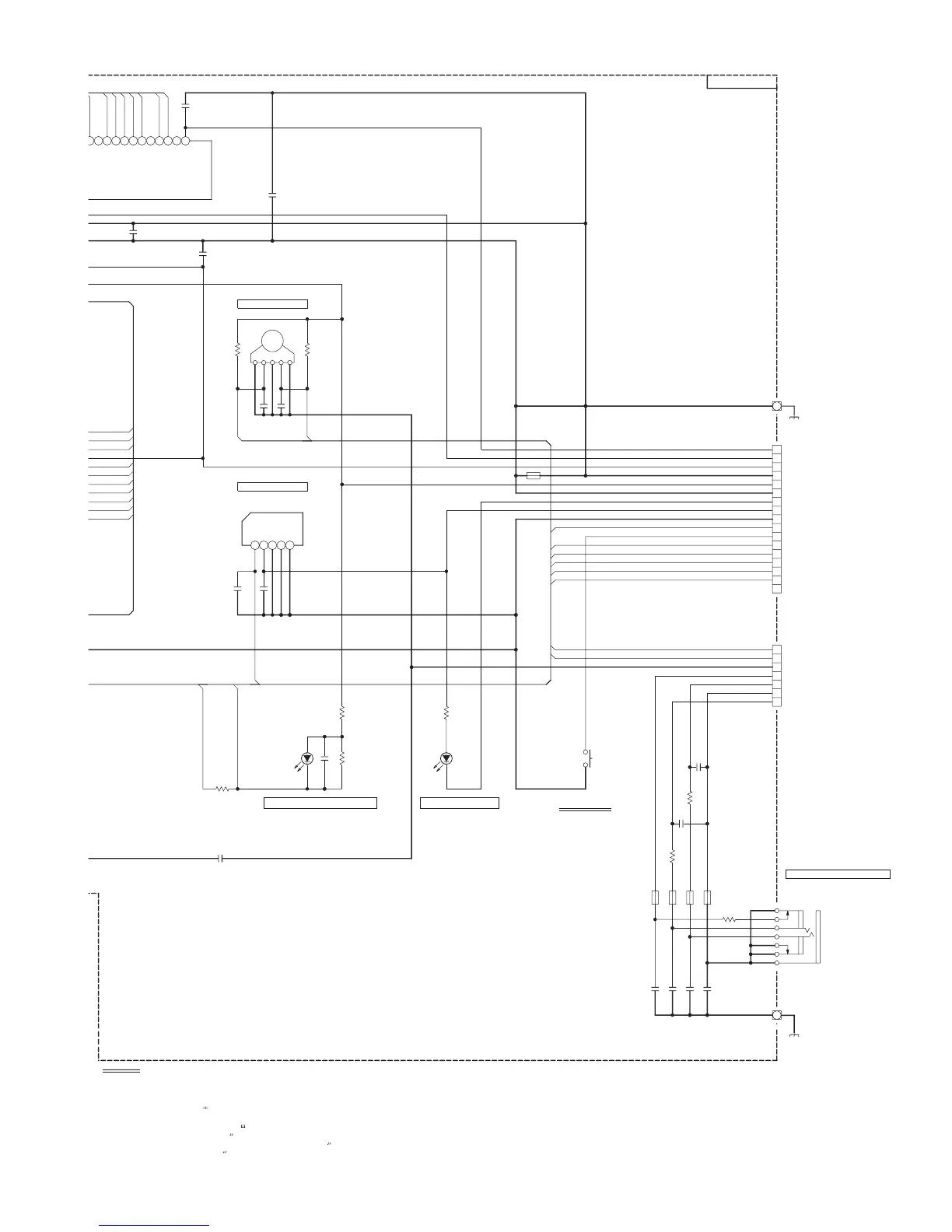
G5
G4
G3
G2
G10
G11
G1
VOL1
S10
S11
S12
S13
S14
S15
S16
S17
G6
G7
REMOCON
KEY3
KEY4
DI-DT
DI-CS
DI-CK
VOL2
ILLUMI1
ILLUMI2
REMOCON
VOL1
VOL2
KEY1
D511
SLR-343VC/NPQ-T
S521
QSW1120-001Z
JS541
QSW1059-001
41325
10k
R542
0.01/50
C541
NI
C512
1/16
C511
0.01/50
C542
10k
R541
220
R511
IC511
GP1UM261XKVF
12345
1234567891011
2
W5001
NI
1
120
R552
C551
NI
D551
SELU2E10C-P
J6001
QNS0231-001
2
3
1
4
5
6
7
33
R506
NI
R551
0.01/50
C515
K6004
K6001
K6002
K6003
CN501
QGF1036F2-17
1
2
3
4
5
6
7
8
9
10
11
12
13
14
15
16
17
CN502
QGF1205F2-07
1
2
3
4
5
6
7
0.001/50
C517
C6105
0.01
C6205
0.01
0.001/50
C518
0
K503
NI
C509
1k
R6001
0.022/16
C6002
0.1/16C6003
0.01/50
C6004
0.022/16C6001
W6001
QUB220-12HPXL-E
1
39
R6107
39
R6207
NI
C519
REMOCON
F+
DI-CK
-VDISP
VOL2
BGND
B5V
VOL1
DI-CS
DI-DT
TO MAIN PWB
CN450 OF
LVS10488-002A
STANDBY
D5V
VDD
STANDBY
KEY4
GND
OUT
LVA10636-A2
FRONT PWB
REMOCON
KEY3
5.0V
0V
POWER SW
GND
GND
VOLUME
0V
0V
LED
KEY1
(SHEET 2/6)
5.0V
5.0V
0V
0V
0V
LEDILLUMINATION
NQR0007-002X
HP-L
0V
AGND
HEADPHONE
HP-DET
0V
K6001-K6004
HP-R
0V
0V
0V
OUT
FLGND
F-
BGND
NC
DGND
G11
G1
G10
G2
G3
G4
G5
LVS10488-002A
TO MAIN PWB
CN451 OF
(SHEET 2/6)
5.0V
5.0V
5.0V
5.0V
5.0V
-17.4V
5.0V
0V
0V
5.0V
0V
-21.3V
-23.5V
5.0V
0V
0V
0.5V
0V
5.0V
0V
CD PLAY
ALL E.CAPACITORS ARE SHOWN IN THE FORM CAPACITANCE( F)/RATED VOLTAGE (V).
VOLT METER
1/16W
ALL CAPACITANCE VALUES ARE IN
in
,
1
NOTES
,or
ALL RESISTORS ARE
3.
1.
disc the
5%
and
CERAMIC CAPACITOR
NI STANDS FOR NOT INSERTED PARTS.
VOLTAGES ARE DC-MEASURED WITH A DIGITAL
ALL INDUCTANCE VALUES
2.
,
.
25V
ARE IN H(m=mH).
0.5%
,Tray
METAL GLAZE RESISTOR.
.
IN OHM( ).
WITHOUT INPUT SIGNAL.
F(p=pF).
6.3V
OF
CONDITION --- mode
UNLESS OTHERWISE SPECIFIED.
ALL CAPACITORS ARE 10V
METAL GLAZE RESISTOR.
A
50V
ALL RESISTANCE VALUES ARE
16V
OR
LVA10635-A1
LVA10635-A1
F-
-21.3V
-21.3V
-21.3V
-21.3V
-21.3V
-21.3V
-21.3V
-21.3V
0V
0V

Related product manuals