EasyManua.ls Logo

JVC TH-C30J - Page 79

JVC TH-C30J
91 pages
Print Icon
To Next Page IconTo Next Page
To Next Page IconTo Next Page
To Previous Page IconTo Previous Page
To Previous Page IconTo Previous Page
Loading...
2-19
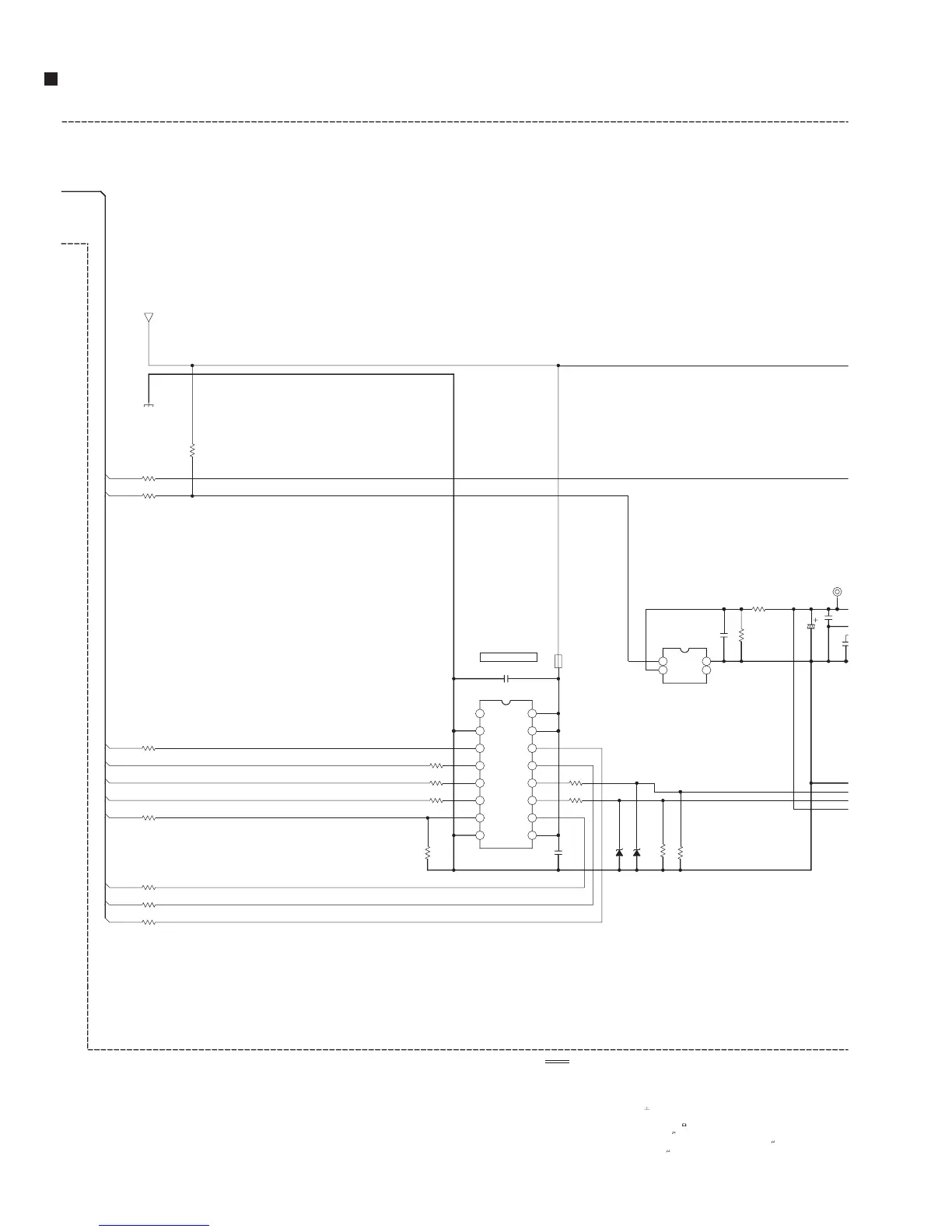
DVD servo control section (3/3)
NOE
SUSPEND
VMO
VPO
SPD
NEN
NOC
RCV
VP
VM
IC811
ISP1106DH-X
8
GND
9
Vcc(I/O)
10
SPEED
11
D-
12
D+
13
VPO
14
VMO
7
SUSPEND
6
VM
5
VP
4
RCV
3
OE
2
SOFTCON
1
Vpu
15
Vreg
16
Vcc
R811
33
1/2W
R814
15k
R813
15k
C811
0.1
R812
33
1/2W
C812
0.1
R851
1k
R855
1k
R859
1k
2.2
C802
TP803
C804
R856
1k
R857
220
R858
220
R861
47k
DGND
P3.3V
K810
NQR0502-001X
R815
NI
D811
NI
R822
220
R823
220
R821
220
C803
220/6.3
D812
NI
IC891
NI
12
34
NI
R891
NI
R892
NI
C891
R860
1k
USB TRANCEIVER
VSS
VDD
OUT
NC
3.3V
3.3V
0V
0V
0V
0V
3.3V
3.3V
3.3V
3.3V
0V
0V
0V
0V
0V
ALL E.CAPACITORS ARE SHOWN IN THE FORM
.
ALL INDUCTANCE VALUES
VOLTAGES ARE DC-MEASURED WITH A DIGITAL
,
ARE IN H(m=mH).
CERAMIC CAPACITOR
CAPACITANCE( F)
16V
5%
OF
ALL RESISTORS ARE OR
1
6.3V
F(p=pF).
UNLESS OTHERWISE SPECIFIED.
and
METAL GLAZE RESI
S
0.5%
CONDITION --- STOPdisc
VOLT METER
NOTES
,
ALL CAPACITANCE VALUES ARE IN
the
IN OHM( ).
or
mode
ALL CAPACITORS ARE
Tray
.
2.
DVD
25V ,
in
, 10V
A
1/16W
METAL GLAZE RESISTOR.
ALL RESISTANCE VALUES ARE
WITHOUT INPUT SIGNAL.1.
50V
/RATED VOLTAGE (V
)
C

Related product manuals