EasyManua.ls Logo

JVC TH-C30J - Page 84

JVC TH-C30J
91 pages
Print Icon
To Next Page IconTo Next Page
To Next Page IconTo Next Page
To Previous Page IconTo Previous Page
To Previous Page IconTo Previous Page
Loading...
2-24
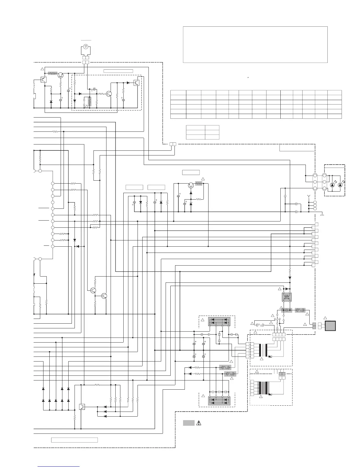
Parts are safety assurance parts.
When replacing those parts make
sure to use the specified one.
-+
.NOTES:UNLESS OTHERWISE SPECIFIED
ALL RESISTANCE VALUES ARE IN OHMS.
ALL INDUCTANCE VALUES ARE IN H.
ALL CAPACITANCE VALUES ARE IN F.
FC157
!
D151
GBU803
234
1
FC158
FC156
D152
GBU803
2341
FC155
!
D154
1SS133-T2
D548
1SS133-T2
Q3702
RT1P141C-X
Q3703
RT1N241C-X
Q3705
NI
D3706
NI
D3708
NI
Q3706
NI
Q3704
KTC2026/Y/
D3707
NI
D610
NI
D611
1SS133-T2
FC102
D101
1SS133-T2
FC101
!
RY101
QSK0142-001
!
24
13
Q152
KTC2026/Y/
D165
MTZJ6.8C-T2
D164
MTZJ6.2B-T2
D163
1SS133-T2
D166
MTZJ6.8C-T2
D543
1SS133-T2
D545
NI
D541
1SS133-T2
D546
1SS133-T2
D542
NI
D3703
MTZJ15C-T2
220
R163
UNF
1/4W
390
R166
OMF
2W
R623
10k
C159
R631
NI
22k
R560
C3715
NI
100/16
C168
0.047/50
C153
R3727
18
1W
OMF
100/16
C171
22k
R558
100/16
C172
R3726
NI
3.3k
R164
1/4W
R3728
NI
R613
22k
C3720
47/25
R624
4.7k
10k
R3721
220
R614
22k
47/25
C167
15k
R553
22k
R554
R3729
NI
C161
R628
22k
0.0047/250
C101
!
C157
R621
10k
0.047/50
C156
22k
R559
2.2k
R152
4700/25
C163
8.2k
R561
C3716
NI
R3719
1k
1/4W
4700/25
C164
0.047/50
C154
R612
22k
R622
22k
C162
R611
NI
R3730
NI
0.047/50
C155
21
22
23 24 25 26 27 28 29 30 31 32 33
34
35
CN371
QGA2501C1-02
2
1
CN101
QGA7901C1-02
!
2
1
CN151
QGA3901C1-05
1
2
3
4
5
CN502
QGB2510K2-14
1 POWER_CTL
2 POWERGND
3 PREGND
4 POWERGND
5 PROTECT
6 P.ON_SIG
7 +VL
8
9-VL
10
11 +VH
12
13 -VH
14
QAR0377-001
D561
SLR-342MC-T12
FW501
3
2
1
UNF
R3720
10
1/4W
C3721
100/16
R3725
NI
D551
1SS133-T2
D552
NI
D553
1SS133-T2
!
CN373
NI
12
R645
NI
C591
0.01/50
C592
0.01/50
C571
0.01/50
390
R165
OMF
2W
R625
4.7k
39k
R562
22k
R563
Q603
2SC3928A/QR/-X
Q604
KTC3265/Y/-X
R627
1k
R626
10k
D535
1SS133-T2 270
R555
UNF
1/4W
D549
1SS133-T2
D550
1SS133-T2
R667
4.7k
1/4W
C151
NI
C152
NI
C158
D153
NI
NI
R151
D562
NI
D612
1SS133-T2
R646
1k
Q542
RT1N136C-X
B5043
NI
B5404
EP501
QNZ0136-001Z
123
EP
S901
!
1
5
6
7
B5201
CN102
QGA7901C1-04
!
1
2
3
4
FC103
FC104
!
B5406
1
*7
F153
HS151
F154
LOW VOLTEAGE DETECTOR
FUSE
F101
MAINS
PLUG
-7V_REG. 7V_REG.
5V_REG.
M2
M1
SP RELAY
FAN ON
PROTECT
iFANSTOP
PREVcc
iP.ON
iPROTECT
ACON
Sin
Sout
T101
1
2
1
2
1
2
1
2
3
4
5
3
2
1
!
!
!
!
A/EE/UP/UF
T101
QQT0482-004
QQT0482-002
QQT0482-003
F101
8A-125V
T3.15AL
T6.3AL
F102
T3.15AL
F153/F154
10A-125V
T8AL
T8AL
VERSION
A : AUSTRALIA
B : GREAT BRITAIN
C : CANADA
E : GERMANY/FRANCE/HOLLAND
EN: SWEDEN/NORWAY/FINLAND/DENMARK
EE: RUSSIA
EV: EAST EUROPE
J : U.S.A
UT: TAIWAN
US: SINGAPOLE
UB: HONG KONG
UP: KOREA
UF: CHINA
UX: SAUDI ARABIA
UW: BRAZIL/MEXICO/PERU
UJ: USA MILITARY BASE
UG: TURKY/EGYPT/SOUTH AFRICA
F102
1
2
3
4
1
2
3
4
5
T101
CN102
127V
110V
220-240V
FAN MOTOR
FAN MOTOR STOP DETECTOR
ALL CAPACITORS ARE SHOWN IN THE FORM OF CAPACITANNCE(uF)/RATED VOLTAGE(V).
(p=pF)
LVA10569-B2
QGA7901C1-02
LVA10569-B3
TO CN273
CN152
CN103
QGE3901A2-05
QGE3901A2-03
QGE3901A2-07
CN103
0V
4.9V
0V
5.1V
5.1V
3.9V
5.1V
0V
0V
0V
0V
0V 0V
19.7V
0V
19.7V
19.7V
0V
0V
5.1V
13.5V
5.7V
5.0V
0V
0V
0V
0V
0.8V
0.8V
1.4V
*7 MARK
*7
*7
*7
*7
*7
*7
*7
3300/50
4700/50
VERSION HS151
C50/C60 J/C
QZW0138-001
QZW0138-001
QZW0138-001
QZW0115-001
8A-125V 10A-125V
4700/63
US/UY
*7
*7
*7
1
2
!
C20 J/C
C30/C40 J/C
QQT0522-001
S901 B5201
NO USE
NO USE
NO USE
QSW0924-001
QUY158-100YNO USE
NO USE
NO USE
NO USE
QUY158-100Y
QUY158-100Y
UY: ARGENTIN
22k
15k
15k
QZW0138-001
QQT0482-004 8A-125V
NO USE
10A-125V
NO USE QUY158-100Y
C161/C162 R3732
3300/50
3300/50 22k
15k
US/UY
OTHER
*8 MARK
OTHER
VERSION C523
47/25
100/25
C20/C30/C40 J/C
EE
C158C157/C159
0.1/50 0.1/50
0.022/50
0.022/50
0.022/50
0.022/50
*7
*7
NO USE
NO USE
NO USE
NO USE
*7
VOLTAGES ARE DC-MEASURED WITH A DIGITAL VOLT METER WITHOUT INPUT SIGNAL.,(*MARK:FOR C50/C60 J/C)
B5406
QUY158-150Y
*7
NO USE
NO USE
NO USE
NO USE
!
!
!

Related product manuals