EasyManua.ls Logo

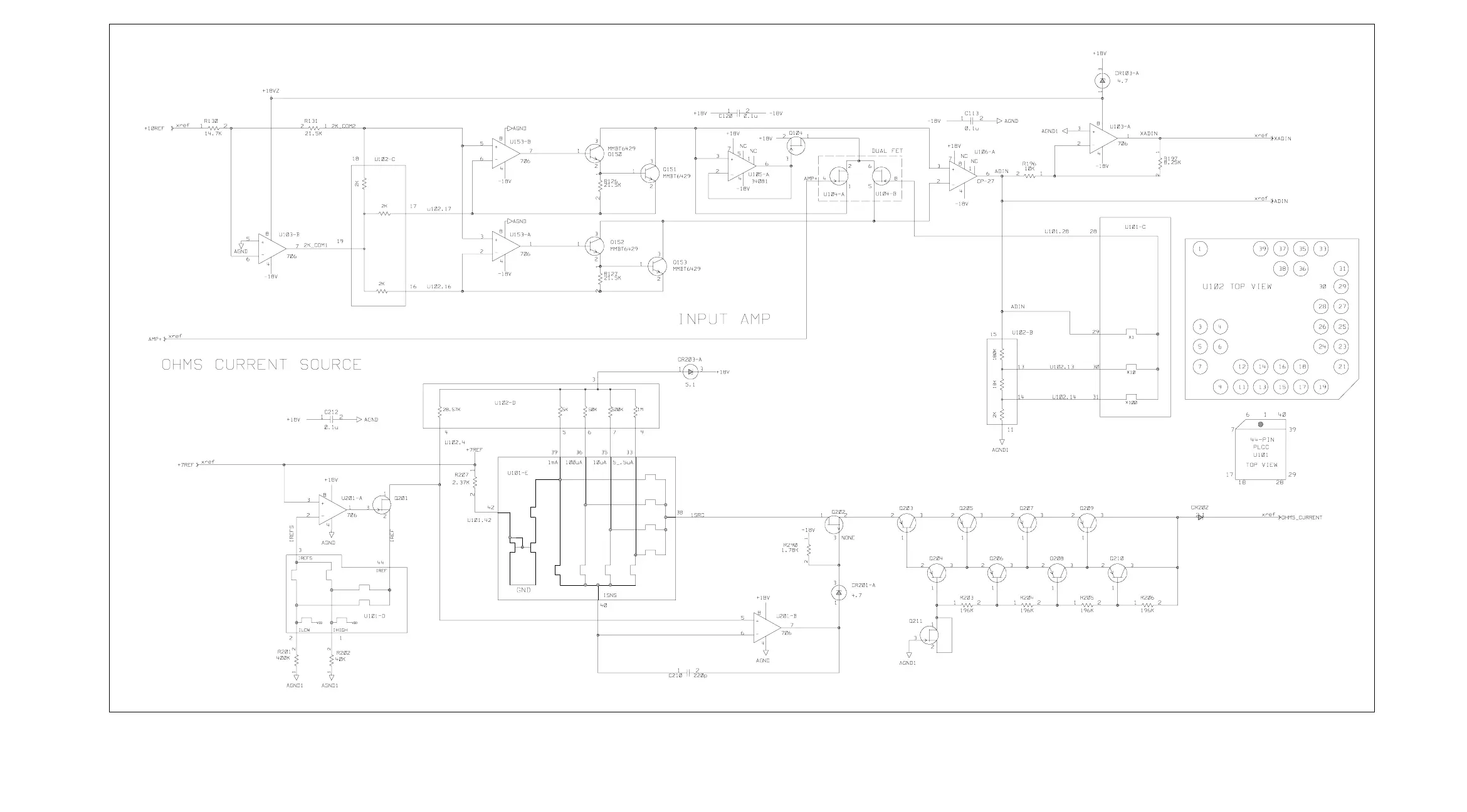
Keysight Technologies 34401A - DC Amplifier and Ohms Schematic

Keysight Technologies 34401A
169 pages
Print Icon
To Next Page IconTo Next Page
To Next Page IconTo Next Page
To Previous Page IconTo Previous Page
To Previous Page IconTo Previous Page
Loading...
34401-66501 (sheet 3 of 8)
DC Amplifier and Ohms Schematic
9-10
Fold Here
Fold Here
Binder Edge (LH Page)
Foldout Cut Size = 9 x 19 inches
Fold Here
Fold Here
Binder Edge (LH Page)
Foldout Cut Size = 9 x 19 inches

Table of Contents

Related product manuals