EasyManua.ls Logo

Keysight N9038B - Page 1379

Keysight N9038B
2852 pages
Print Icon
To Next Page IconTo Next Page
To Next Page IconTo Next Page
To Previous Page IconTo Previous Page
To Previous Page IconTo Previous Page
Loading...
3 Spectrum Analyzer Mode
3.8 Spurious Emissions Measurement
:POW:RANG:AUTO? returns true if :POW:RANG:OPT:ATT is not OFF
Backwards
Compatibility
SCPI
[:SENSe]:POWer[:RF]:RANGe:AUTO ON | OFF | 1 | 0
[:SENSe]:POWer[:RF]:RANGe:AUTO?
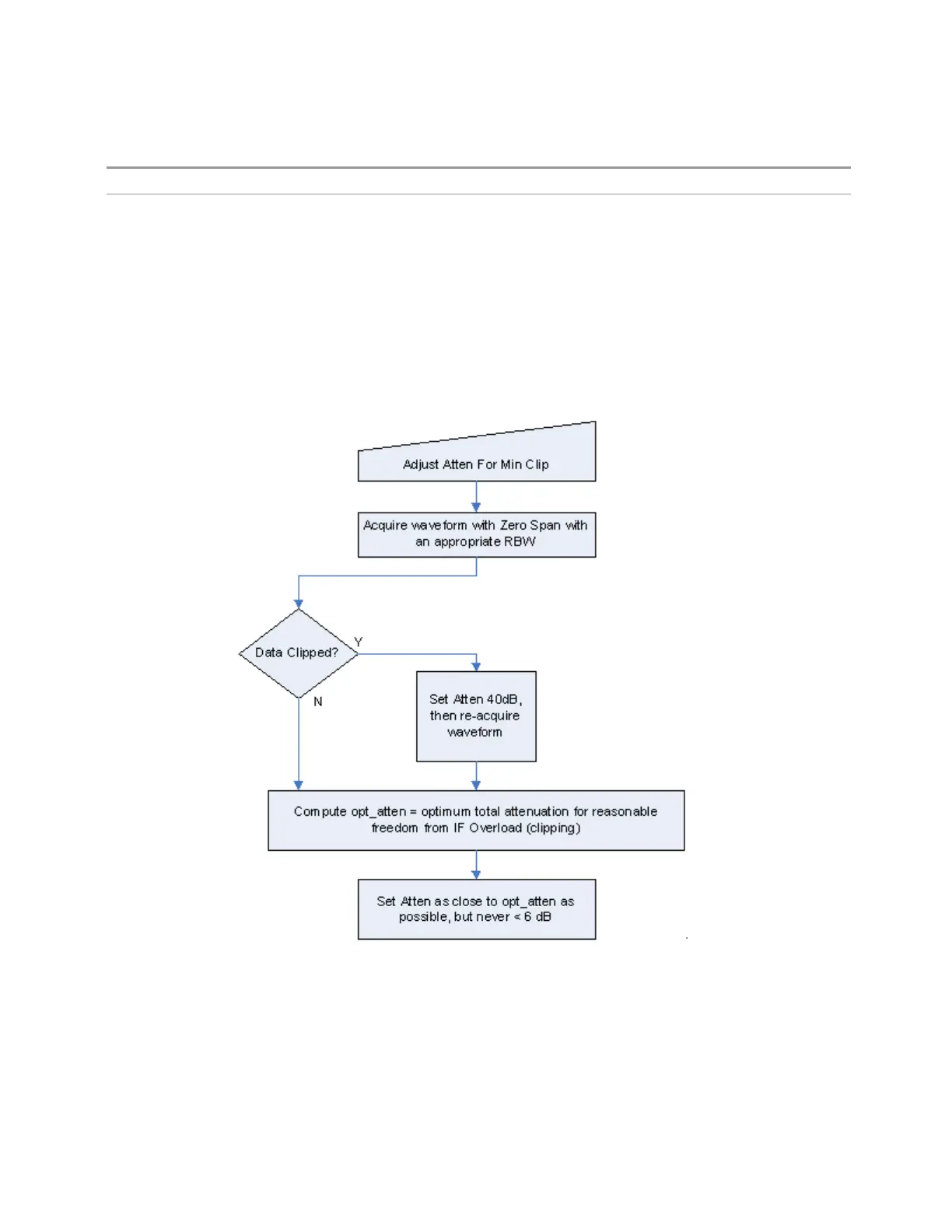
Adjustment Algorithm
The algorithms for the adjustment are documented below:
Single-Attenuator Models
Dual-Attenuator models
"Adjust Atten for Min Clipping" on page 1963 or "Pre-Adjust for Min Clipping" on
page 1377 selection is Mech + Elec Atten:
Spectrum Analyzer Mode User's &Programmer's Reference 1379

Table of Contents

Other manuals for Keysight N9038B

Related product manuals