EasyManua.ls Logo

Keysight N9038B - Page 1576

Keysight N9038B
2852 pages
Print Icon
To Next Page IconTo Next Page
To Next Page IconTo Next Page
To Previous Page IconTo Previous Page
To Previous Page IconTo Previous Page
Loading...
3 Spectrum Analyzer Mode
3.9 SEM Measurement
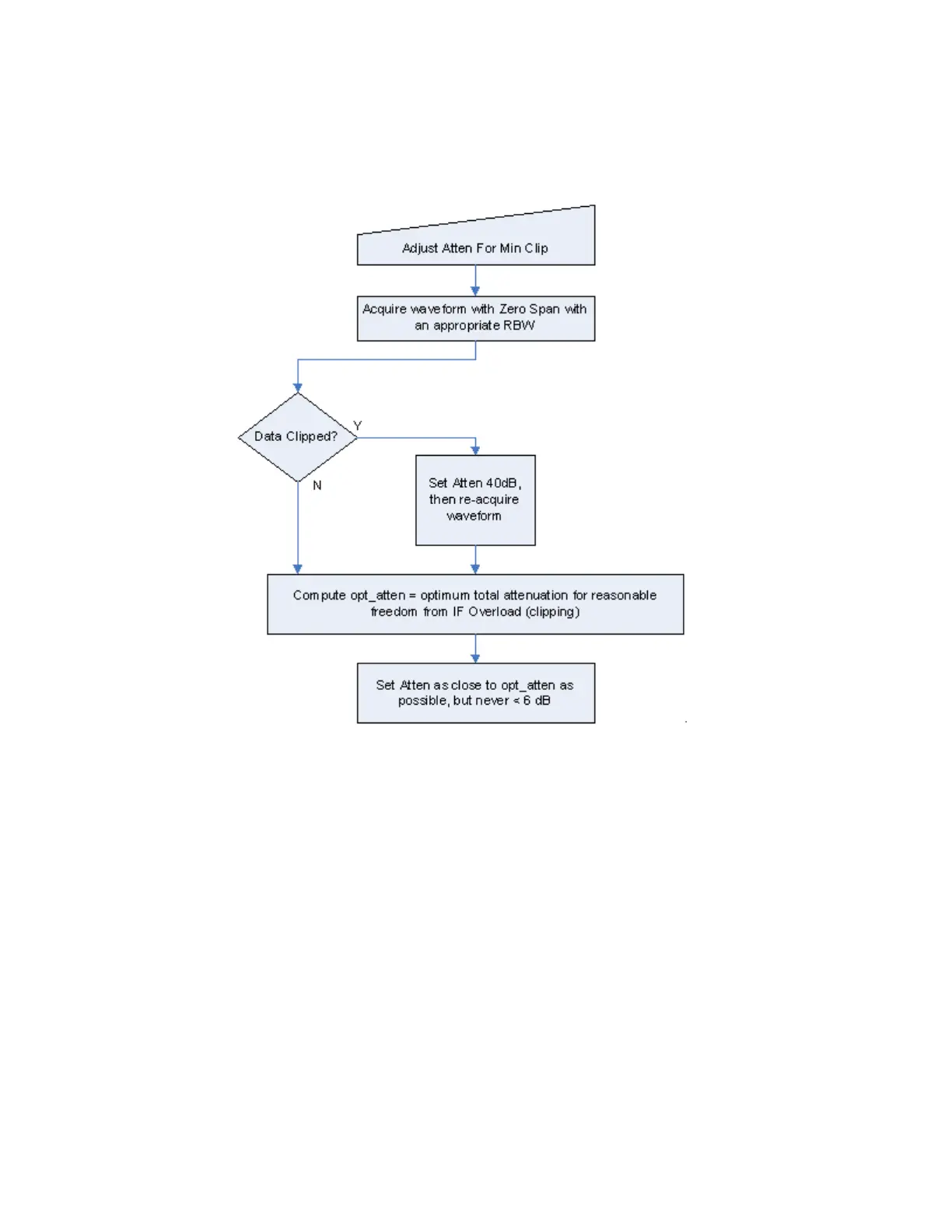
Single-Attenuator Models
Dual-Attenuator models
"Adjust Atten for Min Clipping" on page 1963 or "Pre-Adjust for Min Clipping" on
page 1574 selection is Mech + Elec Atten:
1576 Spectrum Analyzer Mode User's &Programmer's Reference

Table of Contents

Other manuals for Keysight N9038B

Related product manuals