EasyManua.ls Logo

Kitronik 2157 - How the FM Radio Kit Works; Radio Decoding

Default Icon
10 pages
Print Icon
To Next Page IconTo Next Page
To Next Page IconTo Next Page
To Previous Page IconTo Previous Page
To Previous Page IconTo Previous Page
Loading...
FM Radio Essentials
www.kitronik.co.uk/2157
How the FM Radio Kit Works
To aid the description of the circuit we have split it into two parts. The first deals with the decoding of the FM radio
signal and the second deals with the audio amplification.
Radio decoding
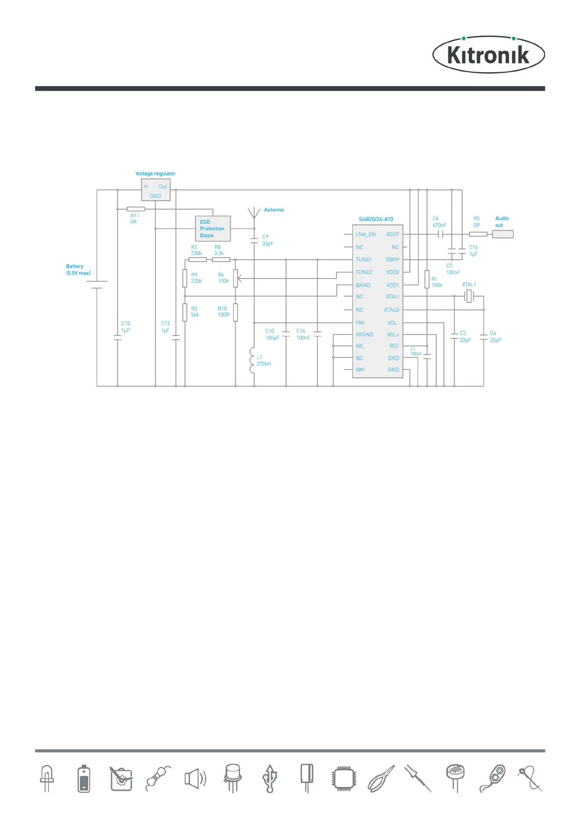
For the radio circuit to work it needs a stable power supply. To provide the stable power supply a voltage regulator is
used. This provides a 3.3V output for the circuit to run from. Capacitors C15 and C13 help the regulator to output a
steady voltage by removing noise from its input and output.
The key component of the radio circuit is the Si4820/24-A10 chip. This chip is used to receive radio signals via an
antenna and then decodes this signal to recover the audio signal it carries. To recover the radio signal the chip
needs to generate a timing signal to match the radio signal to. This is achieved using the timing crystal XTAL1 and the
two capacitors C3 and C4.
The resistor network composed of R2, R3, R4, R8, R9 and R10 controls the range or band of frequencies that the IC
is able to tune into. Different countries use different bands for FM radio and these values have been chosen for best
performance in the UK and Europe. R4 is a potentiometer which can be turned to swap from station to station.
L1 and C9 help to filter out unwanted signals received by the antenna. C10 and C14 help to keep the tuning signal to
the IC steady to prevent fluctuations in power from causing the IC to lose the station it has been tuned to.
The ESD protection diode protects the IC in the event of a static shock being delivered to the antenna. Static shocks
are harmless to people but can damage the silicon inside the IC. The ESD protection diode redirects any such shock
harmlessly to the ground rail.
C1 controls the reset timing of the IC which in this case only applies when switching on the device as this pin is held
low by R1. C6 takes any DC bias out of the output signal from the radio IC and R5 and R11 just acts as a wire links to
jump over tracks on the PCB.