EasyManua.ls Logo

klover DIVA Plus - Page 100

klover DIVA Plus
Print Icon
To Next Page IconTo Next Page
To Next Page IconTo Next Page
To Previous Page IconTo Previous Page
To Previous Page IconTo Previous Page
Loading...
22
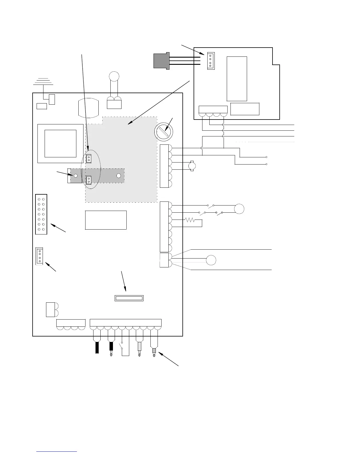
ESQUEMA ELÉCTRICO
TRASFORMATORE
RELE' ACCENSIONE
Terra
ASPIRATORE
ESTRAZIONE FUMI
FASE
NEUTRO
Rete 230Vac
MARRONE
BLU
CIRCOLATORE
DI RICIRCOLO
M
MOTORIDUTTORE
COCLEA
ALF ALP
RESISTENZA
ACCENSIONE
TERMOSTATO
AMBIENTE
CN4
CN8
CN9
CN13
CN5
CN1
CN2
CN3
CN7
SONDA FUMI
LATO PELLET
FUSIBILE
3,15A 5X20
N.PEL.
N.H20
N.AMB.
TERM.
BLU
ROSSO
SONDA
ACQUA
-TC1+
ACC. COC.
N
F
SCAM.
FUMI
N
AL1AL2
IMPORTANTE: NON
INVERTIRE LA
POSIZIONE DEI FILI
CN6
CN6
RELE
SCHEDA ESPANSIONE I055
PER VALVOLA A 3 VIE (OPZIONALE)
DISSIPATORE
N
F
SCAM
FUMI
CN15
FUSIBILE
4A 5X20
connettere a CN13
su scheda I023
nuova connessione SERIALE
SCHEDA ESPANSIONE I055 CONNESSA A I023
CON I CONNETTORI CN10 E CN12
CN12
CN10
VITE DI
FISSAGGIO
MARRONE SU CAVO
NERO SU CAVO
BLU SU CAVO
MASSA TERRA GIALLO/VERDE
SCHEDA I023
CN14
CONNETTORE
DISPLAY
FILI (CON TENSIONE 220V)
CONTROLLO DI UN
EVENTUALE CALDAIA
ABBINATA
CAVO 4 x 0,75 (OPZIONALE)
PER COLLEGAMENTO VALVOLA
MOTORIZZATA A TRE VIE
SCAM.
AUX
ALT
SONDA FUMI
LATO LEGNA
P
CIRCOLATORE IMPIANTO
DI RISCALDAMENTO
P
LIVELLOSTATO
LEGENDA DISPOSITIVI DI SICUREZZA:
ALP = MICROINTERUTTORE CHIUSURA PORTA LATO PELLET
ALF = PRESSOSTATO FUMI
ALT = TERMOSTATO A RIARMO MANUALE
CONNETTORE
PER CONNESSIONE
SERIALE O SCHEDA
ESPANSIONE I055
PER IL COLLEGAMENTO ELETTRICO ALLA CALDAIA
ABBINATA E' OPPORTUNO COLLEGARE UN RELE' IN
USCITA AI FILI PREDISPOSTI POICHE' QUESTI ULTIMI
SONO ALIMENTATI CON TENSIONE 220V.
BATTERIA OROLOGIO
CRONOTERMOSTATO
TIPO CR2032 3Volts
LEGENDA COLLEGAMENTO TRE VIE:
BLU = COMUNE
NERO = FASE DI APERTURA
MARRONE = FASE DI CHIUSURA
GIALLO/VERDE = MASSA TERRA

Table of Contents

Other manuals for klover DIVA Plus

Related product manuals