EasyManua.ls Logo

klover DIVA Plus - Schéma Électrique

klover DIVA Plus
Print Icon
To Next Page IconTo Next Page
To Next Page IconTo Next Page
To Previous Page IconTo Previous Page
To Previous Page IconTo Previous Page
Loading...
22
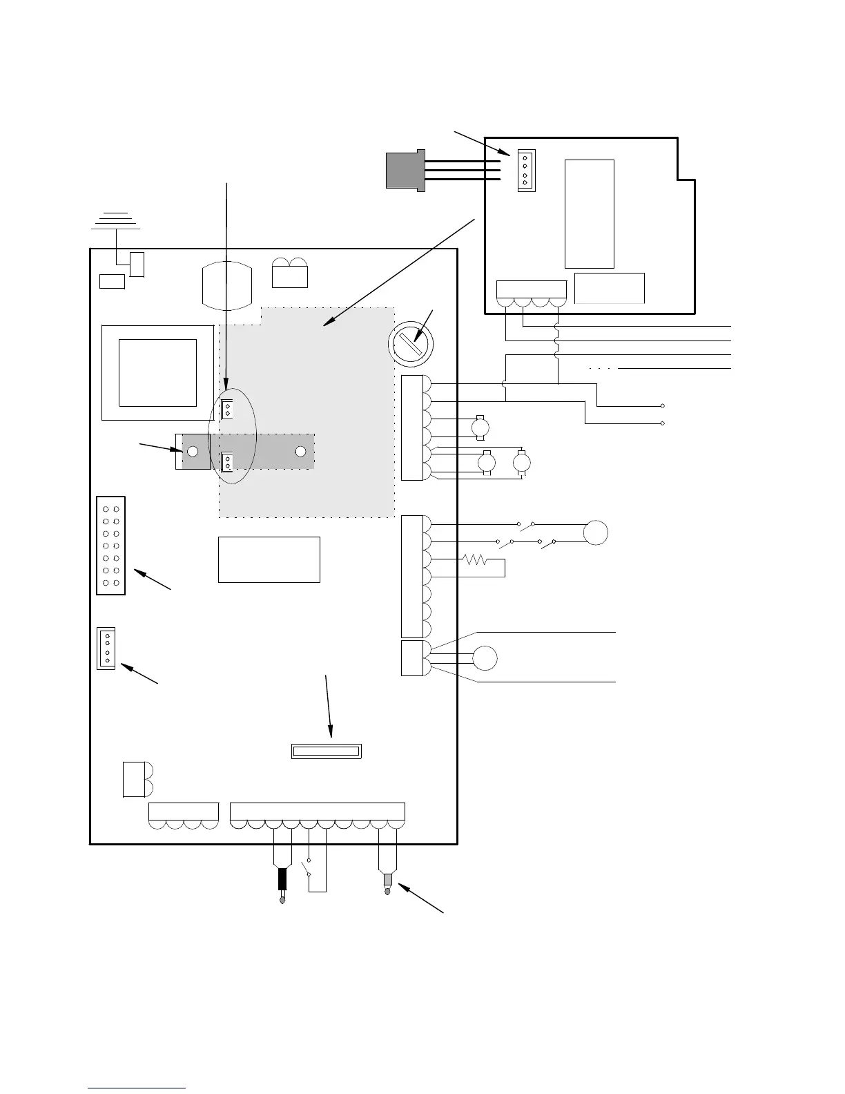
SCHÉMA ÉLECTRIQUE
Trasformateur
Releais allumage
Terre
Aspiration
extraction fumèes
Marron
Bleu
M
Motorèducteur
vis
ALF
ALP
Rèsistance
allumage
CN4
CN8
CN9
CN13
CN1
CN2
CN7
Sonde
fumèes
N.PEL. N.H20
N.AMB.
TERM.
Bleu
Rouge
-TC1+
ACC.
COC.
N
F
SCAM.
FUMI
N
AL1AL2
Important: ne pas
intervertir la position
des fils
Connecteur horloge
thermostat
programmable
CN6
Dissipateur
N
F
SCAM
FUMI
CN15
Fisibile
4A 5X20
CARTE I023
CN14
Connecteur pour
connexion sèrie ou
carte expansion I055
Connecteur
ècran
Fils (tension 220V)
commande d'une
èventuelle chaudre
associèe
SCAM.
AUX
ALT
P
Circolateur circuit
chauffage
MASSE TERRE JAUNE/VERT SUR CABLE
MARRON SUR CABLE
PHASE
NEUTRE
Rèseau
230Vac
LEGENDE DISPOSITIFS DE SECURITE:
ALP = MICROM FERMETURE PORTE
ALF = PRESSOSTAT FUMEES
ALT = THERMOSTAT A REARMEMENT MANUEL
LEGENDE BRANCHEMENT A TROIS VOIES:
BLEU = COMMUN
NOIR = PHASE D'OUVERTURE
MARRON = PHASE DE FERMETURE
JAUNE/VERT = MASSE TERRE
POUR LE BRANCHEMENT ELECTRIQUE A LA
CHAUDIERE IL CONVIENT DE BRANCHER UN
RELAIS EN SORTIES DES FILS PRESENTS
DANS LA MESURE OU CES DERNIERS SONT
ALIMENTES AVEC UNE TENSION DE 220V.
Thermostat
d'ambiance
Sonde eau
NOIR SUR CABLE
BLEU SUR CABLE
CN3
Fisibile
3,15A 5X20
CN6
Carte expansion I055 pour
vanna 3 voies (option)
connecteur à CN13
sur carte I023
Nouvelle connexion sèrie
Carte I055 connectèe I023 avec les
connecteurs CN10 et CN12
CABLE 4 x 0,75 (AVEC TENSION 220V)
POUR RACCORDEMENT AVEC
VANNE MOTORISEE A TROIS VOIES
(uniquement sur les modèles èquipès)
Releais
Vis fixation
CN5
CN10
CN12
Ventilateurs centrifuges
air chaude (option)
DX
SX
N
F
FUMI
SCAM

Table of Contents

Other manuals for klover DIVA Plus

Related product manuals