EasyManua.ls Logo

Kubota WG972-E2 - Page 74

Kubota WG972-E2
138 pages
Print Icon
To Next Page IconTo Next Page
To Next Page IconTo Next Page
To Previous Page IconTo Previous Page
To Previous Page IconTo Previous Page
Loading...
S-4
WG972-E2, DF972-E2, WSM
GASOLINE / LPG ENGINE
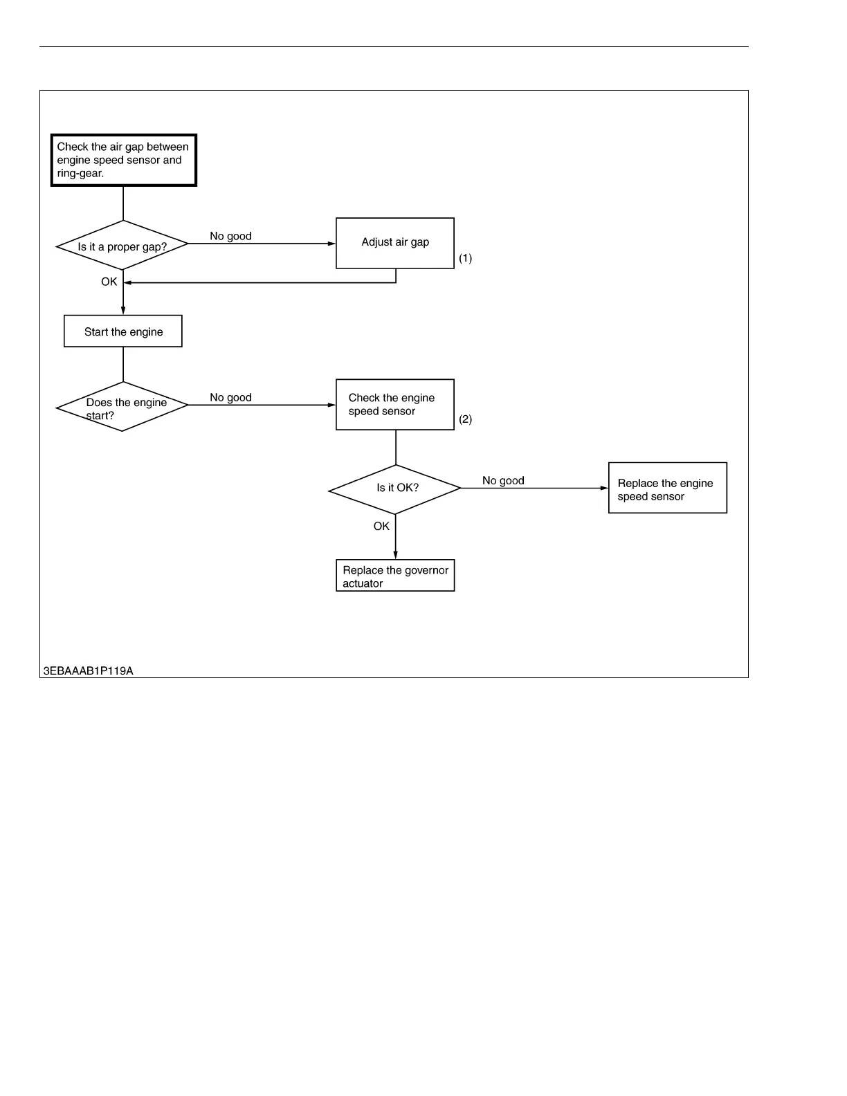
Engine does not start : Step 2
(1) Refer to the [Air Gap of Engine Speed Sensor for Electronic Governor]
(2) Refer to the [Resistance of Engine Speed Sensor for Electronic Governor]
KiSC issued 01, 2006 A

Table of Contents

Related product manuals